Информационная система
«Ёшкин Кот»

XXXecatmenu

ФЕДЕРАЛЬНОЕ АГЕНТСТВО
ПО ТЕХНИЧЕСКОМУ РЕГУЛИРОВАНИЮ И МЕТРОЛОГИИ

НАЦИОНАЛЬНЫЙ
СТАНДАРТ
РОССИЙСКОЙ
ФЕДЕРАЦИИ

ГОСТ Р ИСО/ТС
10303-1051-2009

Системы автоматизации производства
и их интеграция

ПРЕДСТАВЛЕНИЕ ДАННЫХ ОБ ИЗДЕЛИИ
И ОБМЕН ЭТИМИ ДАННЫМИ

Часть 1051

Прикладной модуль.

Геометрический допуск

ISO/TS 10303-1051:2005
Industrial automation systems and
integration - Product data representation
and exchange - Part 1051: Application module:
Geometric tolerance
(IDT)

Москва

Стандартинформ

2010

Предисловие

Цели и принципы стандартизации в Российской Федерации установлены Федеральным законом от 27 декабря 2002 г. № 184-ФЗ «О техническом регулировании», а правила применения национальных стандартов Российской Федерации - ГОСТ Р 1.0-2004 «Стандартизация в Российской Федерации. Основные положения»

Сведения о стандарте

1 ПОДГОТОВЛЕН Обществом с ограниченной ответственностью «Корпоративные электронные системы» на основе собственного аутентичного перевода на русский язык стандарта, указанного в пункте 4

2 ВНЕСЕН Техническим комитетом по стандартизации ТК 459 «Информационная поддержка жизненного цикла изделий»

3 УТВЕРЖДЕН И ВВЕДЕН В ДЕЙСТВИЕ Приказом Федерального агентства по техническому регулированию и метрологии от 14 сентября 2009 г. № 384-ст

4 Настоящий стандарт идентичен международному стандарту ИСО/ТС 10303-1051:2005 «Системы автоматизации производства и ихинтеграция. Представление данныхоб изделии и обмен этими данными. Часть 1051. Прикладной модуль. Геометрический допуск» (ISO/TS 10303-1051:2005 «Industrial automation systems and integration - Product data representation and exchange - Part 1051: Application module: Geometric tolerance»).

Наименование настоящего стандарта изменено относительно наименования указанного международного стандарта для приведения в соответствие с ГОСТ Р 1.5-2004 (пункт 3.5).

При применении настоящего стандарта рекомендуется использовать вместо ссылочных международных стандартов соответствующие им национальные стандарты Российской Федерации, сведения о которых приведены в справочном приложении ДА

5 ВВЕДЕН ВПЕРВЫЕ

Информация об изменениях к настоящему стандарту публикуется в ежегодно издаваемом информационном указателе «Национальные стандарты», а текст изменений и поправок - в ежемесячно издаваемых информационных указателях «Национальные стандарты». В случае пересмотра (замены) или отмены настоящего стандарта соответствующее уведомление будет опубликовано в ежемесячно издаваемом информационном указателе «Национальные стандарты». Соответствующая информация, уведомление и тексты размещаются также в информационной системе общего пользования - на официальном сайте Федерального агентства по техническому регулированию и метрологии в сети Интернет

СОДЕРЖАНИЕ

1 Область применения. 5

2 Нормативные ссылки. 5

3 Термины и определения. 6

3.1 Термины, определенные в ИСО 10303-1. 6

3.2 Термин, определенный в ИСО 10303-202. 6

3.3 Термины, определенные в ИСО/ТС 10303-1001. 6

3.4 Термины, определенные в ИСО/ТС 10303-1017. 7

4 Информационные требования. 7

4.1 Прикладные эталонные модели, необходимые для прикладного модуля. 7

4.2 Определения объектов прикладной эталонной модели. 7

5 Интерпретированная модель модуля. 22

5.1 Спецификация отображения. 22

5.2 Сокращенный листинг интерпретированной модели прикладного модуля на языке EXPRESS. 40

Приложение А (обязательное) Сокращенные наименования объектов интерпретированной модели прикладного модуля. 46

Приложение В (обязательное) Регистрация информационных объектов. 46

Приложение С (справочное) EXPRESS-G диаграммы прикладной эталонной модели. 47

Приложение D (справочное) EXPRESS-G диаграммы интерпретированной модели прикладного модуля. 49

Приложение Е (справочное) Машинно-интерпретируемые листинги. 51

Приложение ДА (справочное) Сведения о соответствии ссылочных международных стандартов ссылочным национальным стандартам Российской Федерации. 51

Введение

Стандарты серии ИСО 10303 распространяются на компьютерное представление информации об изделиях и обмен данными об изделиях. Их целью является обеспечение нейтрального механизма, спо-собногоописывать изделия на всем протяжении их жизненного цикла. Этот механизм применим не только для обмена нейтральными файлами, но является также основой для реализации и совместного доступа к базам данных об изделиях и организации архивирования.

Настоящий стандарт специфицирует прикладной модуль для определения геометрических допусков.

Геометрические допуски используются при нормировании формы элементов изделия. Геометрический допуск определяет поле допуска, являющееся областью в пространстве, в которой должен находиться реальный элемент. Форма поля допуска зависит от вида допуска и самого нормируемого элемента.

Пример - Поле допуска плоскостности поверхности ограничено двумя параллельными плоскостями.

Допуск - это линейная величина, которая является значением размера поля допуска.

Геометрические отклонения формы используются для нормирования формы отдельного элемента детали. Отклонения формы могут быть следующего вида: отклонение от плоскостности, отклонение от прямолинейности, отклонение от цилиндричности, отклонение от круглости. Поле допуска на отклонение формы элемента не связано с какими-либо другими элементами детали и может иметь любое расположение и/или ориентацию. Допуски формы могут назначаться на элементы деталей.

Пример - Допуск плоскостности может требовать только чтобы нормируемый элемент детали был плоским. Требования допуска должны выполняться в любой области внутри заданного нормируемого участка.

Геометрические допуски могут задавать расположение и/или ориентацию нормируемого элемента детали по отношению к другим. В этом случае поле допуска располагается вокруг номинального положения нормируемого элемента, задаваемого относительно принятого комплекта баз.

Комплект баз определяет декартову систему координат, которой достаточно для задания расположения и ориентации поля допуска. Комплект баз образуется из элементов, называемых базовыми элементами детали. Базами обычно являются точки, линии, а также плоскости, которые формируются из базовых элементов или из их ограниченных областей, называемых участками базирования. Базы могут являться реальными поверхностями или элементами симметрии элементов детали, размеры которых симметричны относительно точки, линии или плоскости.

Примеры

1 Отверстие является характерным элементом с осью симметрии.

2 Две противоположных поверхности паза образуют элемент с плоскостью симметрии.

Комплект баз может не задавать полной системы координат. Он задает достаточное число баз для однозначного определения расположения поля допуска. Число необходимых баз зависит от вида базовых элементов и нормируемых элементов и способа задания их теоретически точной пространственной взаимосвязи.

Номинальное расположение нормируемого элемента относительно комплекта баз получается либо из геометрической модели детали, либо заданием соответствующих номинальных размеров. В любом случае размеры, как номинальные, должны отличаться либо наименованием, либо условным обозначением.

К допускам расположения относятся: позиционный допуск, допуск концентричности, допуск соосности и допуск симметричности. К допускам ориентации относятся допуск наклона и его специальные виды: допуск параллельности и допуск перпендикулярности.

Допуски позиционирования задают расположение элементов. Значение допуска позиционирования может меняться в зависимости от того, насколько размер элемента отклонился от своего наибольшего или наименьшего предельного размера.

Допуски позиционирования можно применять одновременно к различным моделям, а композиция допусков позиционирования может быть применена для уточнения относительного расположения между элементами модели.

Для того чтобы минимизировать ошибку второго рода1, может преднамеренно не указываться комплект баз, образованный из элементов с отклонением их расположения относительно номинально заданного. В этом случае может быть использован любой из элементов, образующих возможный для задания поля допуска комплект баз.

_____________

1 Забраковка изделий, вполне соответствующих требованиям собираемости.

Пример - Расположение отверстия, дествительный размер которого больше наименьшего допустимого размера2, может не быть фиксированным при использовании такого отверстия в качестве базового элемента3.

_____________

2 Так называемого «максимума материала».

3 В отечественных стандартах такой случай называется случаем зависимого допуска. Изменение расположения отверстия определяется величиной отклонения действительного размера отверстия от максимума материала.

Допуски профиля определяют контур элемента в плоскости проецирования либо в поперечном сечении. Допуски профиля могут применяться относительно комплекта баз или без него. Допуски профиля могут задавать форму, ориентацию и расположение в зависимости от сферы их применения. Различают допуск формы заданного профиля и допуск формы заданной поверхности.

Допуски биений являются суммарными допусками, которые задают точность формы элемента относительно базовой оси. Допуски биений включают биение по круговой траектории и полное биение.

Геометрический допуск и спецификации баз интерпретируются в соответствии с алгоритмами других стандартов, таких как ИСО 1101:2004, на которые необходимо ссылаться для правильного задания величины допуска для каждого конкретного изделия. Ссылки на такие стандарты для конкретного изделия в настоящем стандарте не даются.

В разделе 1 определены область применения прикладного модуля, его функциональность и используемые данные. В разделе 3 перечислены термины, примененные в настоящем стандарте, а также в других стандартах серии ИСО 10303. В разделе 4 определены информационные требования прикладной предметной области на основе принятой в ней терминологии. Графическое представление информационныхтребований, называемых прикладной эталонной моделью (ПЭМ), приведено в приложении С. Структуры ресурсов интерпретированы, чтобы соответствовать информационным требованиям. Результатом интерпретации является интерпретированная модель модуля (ИММ). Данная интерпретация, представленная в 5.1, устанавливает соответствие между информационными требованиями и ИММ. Сокращенный листинг ИММ, представленный в 5.2, специфицирует интерфейс к ресурсам. Графическое представление сокращенного листинга ИММ приведено в приложении D.

Имя типа данных на языке EXPRESS может использоваться либо для обращения к самому типу данных, либо к экземпляру данных этого типа. Различие в использовании обычно понятно из контекста. Если существует вероятность неоднозначности, то в текст включается либо фраза «объектный тип данных», либо «экземпляр(ы) данных типа».

Заключение текста в двойные кавычки («...») означает цитирование, а в одинарные кавычки (...) - конкретное значение текстовой строки.

НАЦИОНАЛЬНЫЙ СТАНДАРТ РОССИЙСКОЙ ФЕДЕРАЦИИ

Системы автоматизации производства и их интеграция

ПРЕДСТАВЛЕНИЕ ДАННЫХ ОБ ИЗДЕЛИИ И ОБМЕН ЭТИМИ ДАННЫМИ

Часть 1051

Прикладной модуль.
Геометрический допуск

Industrial automation systems and integration. Product data representation and exchange.
Part
1051. Application module. Geometric tolerance

Дата введения - 2010-07-01

1 Область применения

Настоящий стандарт определяет прикладной модуль «Геометрический допуск». В область применения настоящего стандарта входит:

- структура данных, необходимая при задании требований к точности формы поверхностей деталей;

- структура данных, необходимая при задании комплектов баз, которые используются при определении допусков, таких как базовые элементы, участки базирования и теоретические базы;

- параметрическое определение участков базирования в форме точки, линии, круглой или прямоугольной области.

В область применения настоящего стандарта не входит:

- спецификация баз для целей, отличных от нормирования точности формы;

- интерпретация описания геометрических допусков в каждом конкретном случае.

2 Нормативные ссылки

В настоящем стандарте использованы нормативные ссылки на следующие международные стандарты:

ИСО 1101:2004 Геометрические характеристики изделий (GPS). Установление геометрических допусков. Допуски на форму, ориентацию, расположение и биение

ИСО 5458:1998 Геометрические характеристики изделий (GPS). Проставление геометрических допусков. Проставление позиционных допусков

ИСО 5459:1981 Чертежи технические. Допуски на геометрические параметры. Базы и системы отсчета допусков на размеры

ИСО/МЭК 8824-1:1995 Информационные технологии. Взаимосвязь открытых систем. Абстрактная синтаксическая нотация версии один (АСН.1). Спецификация основной нотации

ИСО 10303-1:1994 Системы промышленной автоматизации и интеграция. Представление данных о продукции и обмен данными. Часть 1. Обзор и основные принципы

ИСО 10303-11:1994 Системы промышленной автоматизации и интеграция. Представление данных о продукции и обмен данными. Часть 11. Методы описания: справочное руководство по языку EXPRESS

ИСО 10303-21:2002 Системы промышленной автоматизации и интеграция. Представление данных о продукции и обмен данными. Часть 21. Методы реализации. Кодирование открытым текстом структуры обмена

ИСО 10303-41:1994 Системы промышленной автоматизации и интеграция. Представление данных о продукции и обмен данными. Часть 41. Интегрированные родовые ресурсы. Основы описания продукции и программного обеспечения

ИСО 10303-45:1998 Системы промышленной автоматизации и интеграция. Представление данных о продукции и обмен данными. Часть 45. Интегрированные родовые ресурсы. Материалы

ИСО 10303-47:1997 Системы промышленной автоматизации и интеграция. Представление данных о продукции и обмен данными. Часть 47. Интегрированные родовые ресурсы. Допуски на изменение формы

ИСО 10303-202:1996 Системы промышленной автоматизации и интеграция. Представление данных о продукции и обмен данными. Часть 202. Прикладной протокол. Ассоциативные чертежи

ИСО 10303-519:2000 Системы промышленной автоматизации и интеграция. Представление данных о продукции и обмен данными. Часть 519. Интерпретируемые конструктивные элементы прикладной программы: геометрические допуски

ИСО/ТС 10303-1001:2004 Системы промышленной автоматизации и интеграция. Представление данных о продукции и обмен данными. Часть 1001. Прикладной модуль. Распределение по виду

ИСО/ТС 10303-1004:2006 Системы промышленной автоматизации и интеграция. Представление данных о продукции и обмен данными. Часть 1004. Модуль прикладных программ. Основная геометрическая форма

ИСО/ТС 10303-1017:2004 Системы промышленной автоматизации и интеграция. Представление данных о продукции и обмен данными. Часть 1017. Прикладной модуль. Идентификация продукта

ИСО/ТС 10303-1032:2006 Системы промышленной автоматизации и интеграция. Представление данных о продукции и обмен данными. Часть 1032. Модуль прикладных программ. Присвоение свойства формы

ИСО/ТС 10303-1054:2004 Системы промышленной автоматизации и интеграция. Представление данных о продукции и обмен данными. Часть 1054. Прикладной модуль. Значение с единицей

ИСО/ТС 10303-1118:2004 Системы промышленной автоматизации и интеграция. Представление данных о продукции и обмен данными. Часть 1118. Прикладной модуль. Представление критерия. Системы промышленной автоматизации и интеграция. Представление данных о продукции и обмен данными. Часть 1130. Модуль прикладных программ. Производный формообразующий элемент.

3 Термины и определения

3.1 Термины, определенные в ИСО 10303-1

В настоящем стандарте применены следующие термины:

- приложение (application);

- прикладной объект (application object);

- прикладной протокол; ПП (application protocol; АР);

- прикладная эталонная модель; ПЭМ (application reference model; ARM);

- данные (data);

- информация (information);

- интегрированный ресурс (integrated resource);

- изделие (product);

- данные об изделии (product data).

3.2 Термин, определенный в ИСО 10303-202

В настоящем стандарте применен следующий термин:

- прикладная интерпретированная конструкция; ПИК (application interpreted construct; AIC).

3.3 Термины, определенные в ИСО/ТС 10303-1001

В настоящем стандарте применены следующие термины:

- прикладной модуль; ПМ (application module; AM);

- интерпретированная модель модуля (module interpreted model).

3.4 Термины, определенные в ИСО/ТС 10303-1017

В настоящем стандарте применен следующий термин:

- общие ресурсы (common resources).

4 Информационные требования

Настоящий раздел устанавливает информационные требования для прикладного модуля «Геометрический допуск», которые представлены в виде ПЭМ.

Примечания

1 Графическое представление информационных требований показано в приложении С.

2 Спецификация отображения определена в 5.1. Она показывает, как удовлетворяются информационные требования при использовании общих ресурсов и конструкций, определенных в схеме ИММ или импортируемых в схему ИММ данного прикладного модуля.

Далее представлен фрагмент EXPRESS-спецификации, с которого начинается описание схемы Geometric_tolerance_arm. В нем определены необходимые внешние ссылки.

EXPRESS-спецификация:

*)

SCHEMA Geometric tolerance arm;

(*

4.1 Прикладные эталонные модели, необходимые для прикладного модуля

В данном подразделе представлены интерфейсные операторы языка EXPRESS, посредством которых задаются элементы, импортируемые из прикладных эталонных моделей других прикладных модулей.

EXPRESS-спецификация:

*)

USE FROM Derived_shape_element_arm;                     - - ISO/TS 10303-1130

USE FROM Elemental_geometric_shape_arm;               - - ISO/TS 10303-1004

USE FROM Measure_representation_arm;                      - - ISO/TS 10303-1118

USE FROM Shape_property_assignment_arm;               - - ISO/TS 10303-1032

USE FROM Value_with_unit_arm;                                 - - ISO/TS 10303-1054

(*

Примечания

1 Схемы, ссылки на которые приведены выше, определены в следующих разделах стандартов серии ISO 10303:

Derived_shape_element_arm                                                                  ISO/TS 10303-1130

Elemental_geometric_shape_arm                                                           ISO/TS 10303-1004

Measure_representation_arm                                                                  ISO/TS 10303-1118

Shape_property_assignment_arm                                                          ISO/TS 10303-1032

Value_with_unit_arm                                                                                ISO/TS 10303-1054

2 Графическое представление данных схем приведено на рисунках С.1 - С.3, приложение С.

4.2 Определения объектов прикладной эталонной модели

Настоящий подраздел описывает объекты ПЭМ рассматриваемого прикладного модуля. Каждый объект ПЭМ является простейшим неделимым элементом, который моделирует уникальное понятие прикладной области, и содержит атрибуты для представления объекта. Далее приведены объекты ПЭМ и их определения.

4.2.1 Объект Angulartolerance

Объект Angular_tolerance (допуск наклона) является подтипом объекта Geometric_tolerance и представляет ограничение на расположение поверхности, плоскости симметрии, линии или оси, расположенных под номинальным углом (отличным от 90°) к базовой плоскости или к базовой оси. Объект Angular_tolerance представляет один из следующих параметров:

- поле допуска, ограниченное двумя параллельными плоскостями, расположенными под заданным углом к одной или нескольким базовым плоскостям или к базовой оси, внутри которого должны лежать поверхность, плоскость симметрии или ось рассматриваемого элемента;

- поле допуска, ограниченное цилиндром, расположенным под заданным углом к одной или нескольким базовым плоскостям или к базовой оси, внутри которого должен лежать рассматриваемый элемент;

- поле допуска, ограниченное двумя параллельными линиями, расположенными под заданным углом к базовой плоскости или к базовой оси, внутри которого должен лежать рассматриваемый элемент.

EXPRESS-спецификация:

*)

ENTITY Angularity_tolerance

SUBTYPE OF (Geometric_tolerance);

reference_datum : SET[1:2] OF Datum_reference;

END_ENTITY;

(*

Определение атрибута

reference_datum: множество ссылок на элементы базирования, которые определяют комплект баз для геометрического допуска, задаваемого данным объектом Geometric_tolerance.

4.2.2 Объект Circular_runout tolerance

Объект Circular_runout_tolerance (допуск кругового биения) является подтипом объекта Geometric_tolerance и представляет размах отклонения элемента детали от номинально круговой траектории в направлении оси или под разными углами к ней. При определении любого из биенией (либо вдоль оси, либо под углом к ней) должен осуществляться поворот на 360°.

EXPRESS-спецификация:

*)

ENTITY Circular_runout_tolerance

SUBTYPE OF (Geometric_tolerance);

angle: OPTIONAL REAL;

reference_datum : SET[1:2] OF Datum_reference;

END_ENTITY;

(*

Определения атрибутов

angle: направление, в котором контролируется биение. Задавать значение данного атрибута не обязательно. Если угол задан, то допуск биения определяется под этим углом, задаваемым относительно базовой оси. Если угол не задан, то допуск биения определяется перпендикулярно к оси вращения;

reference_datum: множество ссылок на элементы базирования, которые определяют комплект баз для рассматриваемого допуска.

4.2.3 Объект Coaxiality_tolerance

Объект Coaxiality_tolerance (допуск соосности) является подтипом объекта Geometric_tolerance и представляет ограничения на положение проекции оси или поверхности вращения на плоскость, перпендикулярную ей, или на положение элементов, номинально представляющих окружности, относительно базового элемента.

Примечание - В некоторых случаях, оговоренных стандартами, требуется использовать позиционный допуск для задания соосности.

EXPRESS-спецификация:

*)

ENTITY Coaxiality_tolerance

SUBTYPE OF (Geometric_tolerance);

reference_datum : SET[1:2] OF Datum_reference;

END_ENTITY;

(*

Определение атрибута

reference_datum: множество ссылок на элементы базирования, которые определяют комплект баз для рассматриваемого допуска.

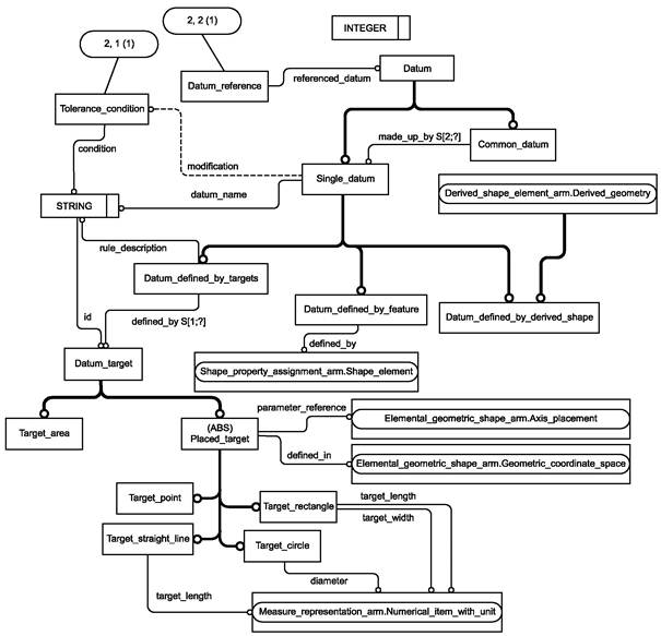
4.2.4 Объект Common_datum

Объект Common_datum (общая база) является подтипом объекта Datum и представляет множество из двух или более равноценных экземпляров объекта Single_datum, которые используются для задания отдельных базовых плоскостей и осей.

Примечания

1 В некоторых стандартах, нормирующих допуски, общие базы названы обобщенными базовыми элементами.

2 Объект Common_datum может ссылаться на два экземпляра объекта Single_datum, которые имеют различные значения для условий задания допуска.

EXPRESS-спецификация:

*)

ENTITY Common_datum

SUBTYPE OF (Datum);

made_up_by: SET[2:?] OF Single_datum;

END_ENTITY;

(*

Определение атрибута

made_up_by: множество объектов Single_datum, которые образуют объект Common_datum.

4.2.5 Объект Concentricity_tolerance

Объект Concentricity_tolerance (допуск концентричности) является подтипом объекта Geometric_tolerance и представляет положение оси вращения нормируемого элемента относительно базовой оси.

EXPRESS-спецификация:

*)

ENTITY Concentricity_tolerance

SUBTYPE OF (Geometric_tolerance);

reference_datum : SET[1:2] OF Datum_reference;

END_ENTITY;

(*

Определение атрибута

reference_datum: множество ссылок на элементы базирования, которые определяют комплект баз для рассматриваемого допуска.

4.2.6 Объект Cylindricity_tolerance

Объект Cylindricity_tolerance (допуск цилиндричности) является подтипом объекта Geometric_tolerance. Он представляет ограничение формы номинально цилиндрического элемента детали.

EXPRESS-спецификация:

*)

ENTITY Cylindricity_tolerance

SUBTYPE OF (Geometric_tolerance);

END_ENTITY;

(*

4.2.7 Объект Datum

Объект Datum (база) является идеализированным геометрическим объектом (точкой, прямой или плоскостью) и используется для представления привязки при задании расположения и ориентации поля допуска.

Примечание - Принципы выбора баз для задания допусков определены стандартом ISO 5459:1981.

EXPRESS-спецификация:

*)

ENTITY Datum;

END_ENTITY;

(*

4.2.8 Объект Datum_defined_by_derived_shape

Объект Datum_defined_by_derived_shape (база, задаваемая производной формой) является подтипом объектов Single_datum и Derived_geometry.

EXPRESS-спецификация:

*)

ENTITY Datum_defined_by_derived_shape

SUBTYPE OF (Derived_geometry, Single_datum);

END_ENTITY;

(*

4.2.9 Объект Datum_defined_by_feature

Объект Datum_defined_by_feature (база, задаваемая элементом детали) является подтипом объекта Single_datum и определяется базовым элементом детали.

EXPRESS-спецификация:

*)

ENTITY Datum_defined_by_feature

SUBTYPE OF (Single_datum);

defined_by: Shape_element;

END_ENTITY;

(*

Определение атрибута

defined_by: объект Shape_element, представляющий базовый элемент детали, использующийся для задания базы.

4.2.10 Объект Datum_defined_by_targets

Объект Datum_defined_by_targets (база, задаваемая участками элемента детали) является подтипом объекта Single_datum и определяется множеством объектов Datum_target.

Примечание - Базы формируются из множества базовых участков, когда использование элемента на всем его протяжении приведет к неопределенности базирования и/или не сможет обеспечить повторяемости измерений.

EXPRESS-спецификация:

*)

ENTITY Datum_defined_by_targets

SUBTYPE OF (Single_datum);

defined_by: SET[1:?] OF Datum_target;

rule_description: STRING;

END_ENTITY;

(*

Определения атрибутов

defined_by: множество объектов Datum_target, которые определяют объект Datum_defined_by_targets.

rule_description: тип базы, определяемой объектом Datum_defined_by_targets.

Пример - Значение атрибута rule_description, равное ‘V-block’, указывает, что два элемента формы, представляемые объектами Datum_target, должны формировать зону контакта цилиндрического элемента с V-образной призмой.

Задавать значение атрибута rule_description для каждого объекта Datum_defined_by_targets необязательно.

4.2.11 Объект Datum_reference

Объект Datum_reference представляет использование объекта Datum для задания геометрического допуска.

EXPRESS-спецификация:

*)

ENTITY Datum_reference;

precedence: INTEGER;

referenced_datum: Datum;

END_ENTITY;

(*

Определения атрибутов

precedence: приоритет, назначенный экземпляру объекта Datum_reference, когда на него ссылается геометрический допуск;

referenced_datum: экземпляр объекта Datum, на который ссылается объект Datum_reference.

4.2.12 Объект Datum_target

Объект Datum_target (участок базирования) представляет часть элемента базирования, которая используется при создании объекта Datum, когда нежелательно использовать весь элемент либо его существенную область. Объект Datum_target является компонентом объекта Datum_defined_by_targets.

Пример - Если цилиндрическая деталь базируется при измерениях в установочную призму, то объект Datum_defined_by_targets состоит из двух экземпляров объекта Datum_target, представляющих прямые линии.

EXPRESS-спецификация:

*)

ENTITY Datum_target;

id: STRING;

END_ENTITY;

(*

Определение атрибута

id: идентификатор объекта Datum_target.

4.2.13 Объект Flatness_tolerance

Объект Flatness_tolerance (допуск плоскостности) является подтипом объекта Geometric_tolerance и представляет ограничение формы номинально плоского элемента.

EXPRESS-спецификация:

*)

ENTITY Flatnesstolerance

SUBTYPE OF (Geometric_tolerance);

END_ENTITY;

(*

4.2.14 Объект Geometric_tolerance

Объект Geometric_tolerance (геометрический допуск) представляет допускаемое отклонение некоторого элемента формы изделия от его номинальной формы.

EXPRESS-спецификация

*)

ENTITY Geometric_tolerance

ABSTRACT SUPERTYPE OF (ONE OF (Angularity_tolerance,

Circular_runout_tolerance,

Coaxiality_tolerance,

Concentricity_tolerance,

Cylindricity_tolerance,

Flatness_tolerance,

Line_profile_tolerance,

Parallelism_tolerance,

Perpendicularity_tolerance,

Position_tolerance,

Roundness_tolerance,

Straightness_tolerance,

Surface_profile_tolerance,

Symmetry_tolerance,

Total_runout_tolerance));

name: OPTIONAL STRING;

applied_to: Shape_element;

modification: OPTIONAL Tolerance_condition;

qualifying_note: OPTIONAL STRING;

segment_size: OPTIONAL Value_with_unit;

significant_digits: OPTIONAL INTEGER;

tolerance_value: Value_with_unit;

value_determination: OPTIONAL STRING;

WHERE

WR1: (NOT (EXISTS(segment_size))) OR

(‘GEOMETRIC_TOLERANCE_ARM.LENGTH_MEASURE’ IN

TYPEOF(segment_size.value_component));

WR2: (NOT (EXISTS(tolerance_value))) OR

(‘GEOMETRIC_TOLERANCE_ARM.LENGTH_MEASURE’ IN

TYPEOF(tolerance_value.value_component));

WR3: (NOT (EXISTS(significant_digits))) OR (significant_digits > 0);

END_ENTITY;

(*

Определения атрибутов

name: слово или группа слов, которыми называют объект Geometric_tolerance. Задавать значение этого атрибута не обязательно;

applied_to: объект Shape_element, с которым связан объект Geometric_tolerance;

modification: объект Tolerance_condition, который связан с приложением или с объектом Geometric_tolerance. Задавать значение этого атрибута необязательно;

qualifying_note: дополнительная текстовая информация об объекте Geometric_tolerance.

Пример - ‘Не вогнутый’, ‘граница’ - примеры настоящего атрибута.

Задавать значение этого атрибута необязательно;

segment_size: длина поверхности или профиля, на которой задается допуск. На протяжении всего нормируемого элемента на любом таком участке требования допуска должны соблюдаться. Задавать значение этого атрибута необязательно;

significant_digits: число десятичных цифр, указывающее точность представления величины допуска. Задавать значение этого атрибута необязательно;

tolerance_value: величина ширины поля допуска. Ее значение будет зависеть от используемого стандарта, содержащего таблицы значений для задания данного геометрического допуска;

value_determination: текстовая информация о том, как должен интерпретироваться объект Geometric_tolerance. Задавать значение этого атрибута необязательно. Могут использоваться следующие значения:

- ‘calculated’: значение допуска вычислено из текущего представления;

- ‘designed’: значение допуска взято из проекта;

- ‘estimated’: значение допуска оценено;

- ‘measured’: значение допуска измерено;

- ‘required’: значение допуска является требованием.

Примечание - Значение объекта Geometric_tolerance может быть задано на этапе проектирования изделия либо внесено в документацию как результат измерения на прототипе.

Формальные утверждения:

WR1: если атрибут segment_size задан, то его значение представляется в линейных единицах;

WR2: если атрибут tolerance_value задан, то его значение представляется в линейных единицах;

WR3: если атрибут significant digits задан, то его значение должно быть больше нуля.

4.2.15 Объект Geometric_tolerance_relationship

Объект Geometric_tolerance_relationship представляет отношение между двумя экземплярами объекта Geometric_tolerance.

Смысл этого отношения задается атрибутом relation_type.

EXPRESS-спецификация:

*)

ENTITY Geometric_tolerance_relationship;

relation_type: STRING;

relating: Geometric_tolerance;

related: Geometric_tolerance;

END_ENTITY;

(*

Определения атрибутов

relation_type: смысл отношения. Там, где это применимо, следует использовать значения:

‘precedence’: связывающий объект Geometric_tolerance имеет более высокий приоритет, чем связанный;

‘simultaneity’: связывающий и связанный объекты Geometric_tolerance должны соотноситься, то есть быть в одном и том же фактическом фрейме обращения к базе.

Могут быть заданы другие разновидности отношений, если они соответствуют конкретной системе допусков.

Примеры

1 Позиционный допуск каждого элемента для набора элементов формы может быть задан с помощью объекта Position_tolerance, а отношения между элементами внутри этого набора могут быть заданы по-другому.

2 Для каждого конца длинного отверстия может быть задан разный допуск позиционирования, а объект Geometric_tolerance_relationship может быть использован для применения интерполированной величины допуска в промежуточных точках, формируя при этом коническое поле допуска;

relating: один из экземпляров объекта Geometric_tolerance, являющийся частью отношения.

Примечание - Семантика этого атрибута задается атрибутом relation_type;

related: другой экземпляр объекта Geometric_tolerance, являющийся частью отношения.

Примечание - Семантика этого атрибута задается атрибутом relation_type.

4.2.16 Объект Line_profile_tolerance

Объект Line_profile_tolerance (допуск прямолинейности) является подтипом объекта geometric_tolerance и представляет для всего нормируемого участка профиля определение границы единой области, внутри которой должны лежать элементы реальной поверхности. Поле допуска, задаваемое объектом Line_profile_tolerance, является двухмерным.

EXPRESS-спецификация:

*)

ENTITY Line_profile_tolerance

SUBTYPE OF (Geometric_tolerance);

affected_plane: OPTIONAL Axis_placement;

reference_datum : SET[0:3] OF Datum_reference;

END_ENTITY;

(*

Определения атрибутов

affected_plane: плоскость, которая определяет элементы, на которые назначается допуск. Задавать значение этого атрибута необязательно;

reference_datum: множество ссылок на элементы базирования, которые определяют комплект баз для рассмативаемого допуска.

4.2.17 Объект Parallelism_tolerance

Объект Parallelism_tolerance (допуск параллельности) является подтипом объекта Geometric_tolerance и представляет, что поверхность или профиль должны быть параллельны базовым элементам с допустимой величиной отклонения. Объект Parallelism_tolerance используется для представления одной из следующих форм поля допуска:

- поле допуска, ограниченное двумя плоскостями или двумя линиями (если атрибут affected_plane имеет значение), параллельными базовой плоскости или оси, внутри которой должны лежать линейные элементы поверхности или ось рассматриваемого элемента;

- цилиндрическое поле допуска, ось которого параллельна базовой оси и внутри которого должна лежать ось рассматриваемого элемента.

EXPRESS-спецификация:

*)

ENTITY Parallelism_tolerance

SUBTYPE OF (Geometric_tolerance);

affected_plane : OPTIONAL Axis_placement;

reference_datum : SET[1:2] OF Datum_reference;

END_ENTITY;

(*

Определения атрибутов

affected_plane: плоскость, которая определяет нормируемые элементы. Задавать значение этого атрибута не обязательно;

reference_datum: множество ссылок на элементы базирования, которые определяют комплект баз для рассматриваемого допуска.

4.2.18 Объект Perpendicularity_tolerance

Объект Perpendicularity_tolerance (допуск перпендикулярности) является подтипом объекта Geometric_tolerance и представляет ограничение, которое устанавливает, что поверхность или кривая должны быть перпендикулярны базовым элементам с допускаемой величиной отклонения. Базовым элементом является либо базовая плоскость, либо базовая ось.

Объект Perpendicularity_tolerance используется для представления поля допуска одной из следующих форм:

- поле допуска, ограниченное двумя параллельными плоскостями, перпендикулярными к базовой плоскости или оси, внутри которого должна лежать поверхность или плоскость симметрии рассматриваемого элемента;

- поле допуска, ограниченное двумя параллельными плоскостями, перпендикулярными к базовой оси, внутри которого должна лежать ось рассматриваемого элемента;

- цилиндрическое поле допуска (если задан атрибут affected_plane), перпендикулярное к базовой плоскости, внутри которого должна лежать ось рассматриваемого элемента;

- поле допуска, заданное двумя параллельными линиями, перпендикулярными к базовой плоскости или оси, внутри которого должен лежать элемент поверхности.

EXPRESS-спецификация:

*)

ENTITY Perpendicularity_tolerance

SUBTYPE OF (Geometric_tolerance);

affected_plane: OPTIONAL Axis_placement;

reference_datum : SET[1:3] OF Datum_reference;

END_ENTITY;

(*

Определения атрибутов

affected_plane: плоскость, которая определяет нормируемые элементы. Задавать значение этого атрибута необязательно;

reference_datum: множество ссылок на элементы базирования, которые определяют комплект баз для рассматриваемого допуска.

4.2.19 Объект Placed_target

Объект Placed_target является подтипом объекта Datum_target и представляет объект Datum_target, который неявно задан параметрами.

EXPRESS-спецификация:

*)

ENTITY Placed_target

ABSTRACT SUPERTYPE OF (ONEOF (Target_circle,

Target_point,

Target_rectangle,

Target_straight_line))

SUBTYPE OF (Datum_target);

defined_in: Geometric_coordinate_space;

parameter_reference: Axis_placement;

END_ENTITY;

(*

Определения атрибутов

defined_in: объект Geometric_coordinate_space, в котором определен объект Axis_placement, играющий роль атрибута parameter_reference;

parameter_reference: объект Axis_placement, к которому обращаются параметры или объект Placed_target.

4.2.20 Объект Position_tolerance

Объект Position_tolerance (позиционный допуск) является подтипом объекта Geometric_tolerance и представляет расположение объекта Shape_element, являющегося элементом размера. Это представление можно интерпретировать либо как определение границ расположения, внутри которых должен находиться элемент формы, либо как определение поля допуска, внутри которого должны находиться или центр, или ось, или плоскость симметрии, представляемые объектом Shape_element.

Примечания

1 Базовые номинальные размеры устанавливают позицию относительно заданных базовых элементов и между взаимосвязанными элементами.

2 Понятие позиционных допусков определено в ISO 5458:1998.

EXPRESS-спецификация:

*)

ENTITY Position_tolerance

SUBTYPE OF (Geometric_tolerance);

affected_plane: OPTIONAL Axis_placement;

reference_datum : SET[0:3] OF Datum_reference;

END_ENTITY;

(*

Определения атрибутов

affected_plane: плоскость, которая определяет нормируемые элементы. Задавать значение этого атрибута необязательно;

reference_datum: множество ссылок на элементы базирования, которые определяют комплект баз для рассматриваемого допуска.

Примечание - Если объект Position_tolerance является элементом, связывающим Position_tolerance для составного допуска, то комплект баз не нужен.

4.2.21 Объект Projection

Объект Projection (выступающее поле допуска) является подтипом объекта Tolerance_zone_ definition и представляет условие, при котором поле допуска, представляемое объектом Tolerance_zone, выступает за пределы нормируемого элемента детали. Это выступание является внешним по отношению к детали и отсчитывается от одного из ее концов на заданное расстояние.

EXPRESS-спецификация:

*)

ENTITY Projection

SUBTYPE OF (Tolerance_zone_definition);

projection_end: Shape_element;

projection_length: Value_with_unit;

END_ENTITY;

(*

Определения атрибутов

projection_end: объект Shape_element, представляющий элемент формы детали, от которого выступает поле допуска;

projection_length: расстояние от элемента, задаваемого объектом projection_end, до точки, до которой установлен допуск, задаваемый данным объектом Geometric_tolerance.

4.2.22 Объект Roundness tolerance

Объект Roundness tolerance (допуск крутости) является подтипом объекта Geometric_tolerance и представляет поле допуска, ограниченное двумя концентрическими окружностями, между которыми должно лежать каждое круговое сечение поверхности. Для сферы круговыми сечениями являются все точки поверхности сферы, находящиеся на ее пересечении с любой плоскостью, проходящей через общий центр. Для других поверхностей круговыми сечениями являются все точки поверхности, лежащие на ее пересечении с любой плоскостью, перпендикулярной оси. Условие, представляемое объектом Roundness_tolerance, применяется независимо в каждой из плоскостей.

EXPRESS-спецификация:

*)

ENTITY Roundnesstolerance

SUBTYPE OF (Geometric_tolerance);

END_ENTITY;

(*

4.2.23 Объект Single_datum

Объект Single_datum (элементарная база) является подтипом объекта Datum и представляет точку, линию, ось или плоскость, используемую как привязку при задании расположения и ориентации полей допуска.

Примечание - Элементарная база обычно определяется на каждом отдельном базовом элементе.

EXPRESS-спецификация:

*)

ENTITY Single_datum

SUBTYPE OF (Datum);

datum_name: STRING;

modification: OPTIONAL Tolerance_condition;

END_ENTITY;

(*

Определения атрибутов

datum_name: слово или группа слов, которыми называется объект Single_datum;

modification: объект Tolerance_condition связан с применением объекта Single_datum. Задавать значение этого атрибута необязательно.

4.2.24 Объект Straightness_tolerance

Объект Straightness_tolerance (допуск прямолинейности) является подтипом объекта Geometric_tolerance и представляет поле допуска, внутри которого должен лежать рассматриваемый элемент детали или средняя линия.

EXPRESS-спецификация:

*)

ENTITY Straightnessjolerance

SUBTYPE OF (Geometric_tolerance);

affected_plane: OPTIONAL Axis_placement;

END_ENTITY;

(*

Определение атрибута

affected_plane: плоскость, задающая элементы, на которые устанавливается допуск. Задавать значение этого атрибута не обязательно.

4.2.25 Объект Surface_profile_tolerance

Объект Surface_profile_tolerance (допуск формы заданного профиля) является подтипом объекта Geometric_tolerance и представляет единую область вдоль идеального профиля, внутри которой должны лежать элементы поверхности.

Поле допуска, представляемое объектом Surface_profile_tolerance, задается как трехмерная область, определенная вдоль всей поверхности рассматриваемого элемента, или соответственно на каждом ее участке заданного размера, если дополнительно задан атрибут segment_size. Если поле допуска должно располагаться несимметрично относительно идеального элемента, то с объектом Surface_profile_tolerance связывается объект Tolerance_zone, представляющий поле допуска, имеющее только один граничный элемент.

EXPRESS-спецификация:

*)

ENTITY Surface_profile_tolerance

SUBTYPE OF (Geometric_tolerance);

reference_datum : SET[0:3] OF Datum_reference;

END_ENTITY;

(*

Определение атрибута

reference_datum: множество ссылок на элементы базирования, которые определяют комплект баз для рассматриваемого допуска.

Примечание - Если объект Surface_profile_tolerance является улучшенной модификацией связанного с ним объекта Surface_profile_tolerance, то комплект баз не нужен.

4.2.26 Объект Symmetry_tolerance

Объект Symmetry_tolerance (допуск симметричности) является подтипом объекта Geometric_tolerance и представляет для реального элемента формы ограничение на величину отклонения от симметричности по отношению к базе. Любой край либо плоскость симметрии детали должны лежать в поле допуска, ограниченном двумя параллельными линиями либо плоскостями, расположенными симметрично по отношению к базе.

EXPRESS-спецификация:

*)

ENTITY Symmetrytolerance

SUBTYPE OF (Geometric_tolerance);

affected_plane: OPTIONAL Axis_placement;

reference_datum : SET[1:3] OF Datum_reference;

END_ENTITY;

(*

Определения атрибутов

affected_plane: плоскость, которая определяет элементы, на которые назначается допуск. Задавать значение этого атрибута необязательно;

reference_datum: множество ссылок на элементы базирования, которые определяют комплект баз для рассматриваемого допуска.

4.2.27 Объект Target_area

Объект Target_area (базовая область) является подтипом объекта Datum_target и представляет область, ограниченную замкнутым элементом формы, представляемым экземпляром объекта Shape_element. Форма области, представленная объектом Target_area, может быть полностью задана определением кривых в системе координат детали.

EXPRESS-спецификация:

*)

ENTITY Target_area

SUBTYPE OF (Datum_target);

END_ENTITY;

(*

4.2.28 Объект Target_circle

Объект Target_circle (базовая окружность) является подтипом объекта Placed_target и описывает объект Datum_target, определенный как неявно задаваемая окружность. В зависимости от геометрии объект Datum_target может представлять круг либо окружность. Центр этой окружности задается положением, описываемым объектом Axis_placement. Ориентацией этой базовой окружности является плоскость X-Y, описываемая объектом Axis_placement.

EXPRESS-спецификация:

*)

ENTITY Targetcircle

SUBTYPE OF (Placed_target);

diameter: Numerical_item_with_unit;

END_ENTITY;

(*

Определение атрибута

diameter: диаметр базовой области.

4.2.29 Объект Target_point

Объект Target_point (базовая точка) является подтипом объекта Placed_target и описывает объект Datum_target, определенный как отдельная неявно задаваемая точка. Положение этой точки задается объектом Axis_placement.

EXPRESS-спецификация:

*)

ENTITY Target_point

SUBTYPE OF (Placed_target);

END_ENTITY;

(*

4.2.30 Объект Target_rectangle

Объект Target_rectangle (базовый прямоугольник) является подтипом объекта Placed_target и описывает объект Datum_target, определенный как неявно задаваемый прямоугольник. Центр прямоугольника задается объектом Axis_placement. Базовый прямоугольник, описываемый объектом Target_rectangle, лежит в плоскости X-Y, определяемой объектом Axis_placement, и задается половиной длины прямоугольника в положительном и половиной длины в отрицательном направлении по оси X, половиной ширины прямоугольника в положительном и половиной ширины в отрицательном направлении по оси Y.

EXPRESS-спецификация:

*)

ENTITY Targetrectangle

SUBTYPE OF (Placed_target);

target_length : Numerical_item_with_unit;

target_width : Numerical_item_with_unit;

END_ENTITY;

(*

Определения атрибутов

target_length: длина прямоугольника, описываемого объектом Target_rectangle;

target_width: ширина прямоугольника, описываемого объектом Target_rectangle.

4.2.31 Объект Target_straight_line

Объект Target_straight_line (базовая прямая) является подтипом объекта Placed_target и описывает объект Datum_target, определенный как неявно заданная прямая линия. Начальная точка, необходимая для определения объекта Target_straight_line, задается объектом Axis_placement. Конечная точка располагается на оси Z, определяемой объектом Axis_placement, на заданном от начальной точки расстоянии.

EXPRESS-спецификация:

*)

ENTITY Target_straight_line

SUBTYPE OF (Placed_target);

target_length: Numerical_item_with_unit;

END_ENTITY;

(*

Определение атрибута

target_length: расстояние между начальной и конечной точками базовой линии, описываемой объектом Target_straight_line.

4.2.32 Объект Tolerance_condition

Объект Tolerance_condition (условие задания допуска) представляет определение условия минимума или максимума материала для элемента, геометрический допуск которого связан с допуском размера соответствующих элементов.

Примечания

1 Задание полей допуска для геометрических допусков, задаваемых относительно баз, зависит от условия предела материала, указанного для каждого базового элемента.

2 Задание полей допуска, описываемых объектом Position_tolerance, зависит от условия предела материала, указанного для нормируемого элемента.

EXPRESS-спецификация:

*)

ENTITY Tolerance_condition;

condition: STRING;

END_ENTITY;

(*

Определение атрибута

condition: вид условия, описываемого объектом Tolerance_condition.

Примеры

1 Условие максимума материала задается атрибутом condition.

2 Условие минимума материала задается атрибутом condition.

4.2.33 Объект Tolerance_zone

Объект Tolerance_zone (поле допуска) представляет область, в которой должны находиться все точки нормируемого элемента.

EXPRESS-спецификация:

*)

ENTITY Tolerance_zone;

form_type: STRING;

zone_for: SET[1:?] OF Geometric_tolerance;

END_ENTITY;

(*

Определения атрибутов

form_type: вид области, описываемой объектом Tolerance_zone.

Примеры

1 Примеры значений атрибута form_type: ‘cylindrical’ (цилиндрическое), parallelepiped (прямоугольное) или ‘spherical’ (сферическое).

2 Если объект Surface_profile_tolerance описывает поле допуска, форма которого определяется профилем (поверхностью) элемента, то значение атрибута form_type - ‘profile’;

zone_for: множество объектов Geometric_tolerance, для которых объект Tolerance_zone определяет поле допуска.

4.2.34 Объект Tolerance_zone_definition

Объект Tolerance_zone_definition (определение поля допуска) представляет множество объектов Geometric_tolerances, для которых поле допуска задается объектом Tolerance_zone.

EXPRESS-спецификация:

*)

ENTITY Tolerance_zone_definition;

defining: Tolerance_zone;

first_element: Shape_element;

second_element: OPTIONAL Shape_element;

END_ENTITY;

(*

Определения атрибутов

defining: объект Tolerance_zone, определяемый объектом Tolerance_zone_definition; first_element: объект Shape_element, представляющий первый ограничивающий элемент, заданный объектом Tolerance_zone_definition.

Пример - Поле допуска, задаваемое объектом Surface_profile_tolerance, может быть расположено несимметрично, например, так, чтобы целиком находиться с внутренней стороны (стороны материала) номинального элемента (поверхности или профиля). В этом случае ограничивающий элемент, задаваемый объектом first_element, является внешней границей и моделируется как объект Offset_shape_element («эквидистантный элемент формы») со значением атрибута offset («смещение»), равным нулю;

second_element: объект Shape_element, представляющий второй ограничивающий элемент. Задавать значение этого атрибута необязательно.

4.2.35 Объект Total_runout_tolerance

Объект Total_runout_tolerance (допуск полного биения) является подтипом объекта Geometric_tolerance и представляет размах отклонения элемента, имеющего форму тела вращения, в направлении базовой оси, вокруг которой происходит вращение, или под разными углами к ней. При определении любого из биенией (либо вдоль оси, либо под углом к ней) должен осуществляться поворот на 360°.

EXPRESS-спецификация:

*)

ENTITY Total_runout_tolerance

SUBTYPE OF (Geometric_tolerance);

angle: REAL;

reference_datum : SET[1:2] OF Datum_reference;

END_ENTITY;

(*

Определения атрибутов

angle: направление, задаваемое относительно базовой оси, в котором контролируется биение;

reference_datum: множество ссылок на элементы базирования, которые определяют комплект баз для рассматриваемого допуска.

Примечание - Базовая ось может быть вторичной базой.

*)

END_SCHEMA;--Geometric_tolerance_arm

(*

5 Интерпретированная модель модуля

5.1 Спецификация отображения

В настоящем стандарте под термином «прикладной элемент» понимается любой объектный тип данных, определенный в разделе 4, любой из его явных атрибутов и любое ограничение подтипа. Термин «элемент ИММ» обозначает любой объектный тип данных, определенный в 5.2 или импортированный с помощью оператора USE FROM из другой EXPRESS-схемы, любой из его атрибутов и любые ограничения подтипов, определенные в 5.2 либо импортированные с помощью оператора USE FROM.

В данном подразделе представлена спецификация отображения, определяющая, как каждый прикладной элемент, описанный в разделе 4 настоящего стандарта, связан с одним или более элементом ИММ (см. 5.2).

Для каждого прикладного элемента в отдельном пункте определено отображение. Спецификация отображения атрибута объекта ПЭМ описывается в подпункте пункта, содержащего спецификацию отображения этого объекта. Каждая такая спецификация содержит до пяти секций.

Секция «Заголовок» содержит:

- наименование рассматриваемого объекта ПЭМ или ограничение подтипа либо

- наименование атрибута рассматриваемого объекта ПЭМ, когда этот атрибут ссылается на тип, который не является объектным типом данных или типом SELECT, который содержит или может содержать объектные типы данных, либо

- составное выражение «наименование атрибута» на «тип, на который дана ссылка», когда этот атрибут ссылается на тип, который является объектным типом данных или типом SELECT, который содержит или может содержать объектные типы данных.

Секция «Элемент ИММ» содержит в зависимости от рассматриваемого прикладного элемента следующие составляющие:

- наименование одного или более объектных типов данных ИММ;

- наименование атрибута объекта ИММ, представленное в виде синтаксической конструкции «наименование объекта», «наименование атрибута», если рассматриваемый атрибут ссылается на тип, который не является объектным типом данных или типом SELECT, который содержит или может содержать объектные типы данных;

- термин PATH (ПУТЬ ДОСТУПА), если рассматриваемый атрибут объекта ПЭМ ссылается на объектный тип данных или на тип SELECT, который содержит или может содержать объектные типы данных;

- термин IDENTICAL MAPPING (ИДЕНТИЧНОЕ ОТОБРАЖЕНИЕ), если оба прикладных объекта, присутствующих в прикладном утверждении, отображаются на тот же самый экземпляр объектного типа данных ИММ;

- синтаксическую конструкцию /SUPERTYPE («наименование супертипа»)/, если рассматриваемый объект ПЭМ отображается как его супертип;

- одну или более конструкций /SUBТУРЕ («наименование подтипа»)/, если отображение рассматриваемого объекта ПЭМ является объединением отображений его подтипов.

Если отображение прикладного элемента содержит более одного элемента ИММ, то каждый из этих элементов ИММ должен быть представлен в отдельной строке спецификации отображения, заключенной в круглые или квадратные скобки.

Секция «Источник» содержит:

- обозначение стандарта ИСО, в котором определен элемент ИММ, для тех элементов ИММ, которые определены в общих ресурсах;

- обозначение стандарта ИСО для тех элементов ИММ, которые определены в схеме ИММ настоящего стандарта.

Настоящая секция опускается, если в секции «Элемент ИММ» используют ключевые слова PATH или IDENTICAL MAPPING.

Секция «Правила» содержит наименования одного или более глобальных правил, которые применяются к совокупности объектных типов данных ИММ, перечисленных в секции «Элемент ИММ» или «Ссылочный путь». Если никакие правила не применяются, то настоящую секцию опускают.

За ссылкой на глобальное правило может следовать ссылка на подпункт, в котором дается определение этого правила.

Секция «Ограничение» содержит наименование одного или более ограничений подтипов, которые применяются к совокупности объектных типов данных ИММ, перечисленных в секции «Элемент ИММ» или «Ссылочный путь». Если ограничения подтипов не применяют, то настоящую секцию опускают.

За ссылкой на ограничение подтипа может следовать ссылка на подпункт, в котором определено данное ограничение подтипа.

Секция «Ссылочный путь» содержит:

- ссылочный путь к своим супертипам в общих ресурсах для каждого элемента ИММ, созданного в настоящем стандарте;

- спецификацию взаимосвязей между элементами ИММ, если отображение прикладного элемента требует связать экземпляры нескольких объектных типов данных ИММ. В этом случае в каждой строке ссылочного пути указывают роль элемента ИММ, относящуюся к ссылающемуся на него элементу ИММ или к следующему по ссылочному пути элементу ИММ.

В выражениях, определяющих ссылочные пути и ограничения между элементами ИММ, применяют следующие условные обозначения:

[] - в квадратные скобки заключают несколько элементов ИММ или частей ссылочного пути, которые необходимы для обеспечения соответствия информационному требованию;

() - в круглые скобки заключают несколько элементов ИММ или частей ссылочного пути, которые являются альтернативными в рамках отображения для обеспечения соответствия информационному требованию;

{} - заключенный в фигурные скобки фрагмент ограничивает ссылочный путь для обеспечения соответствия информационному требованию;

<> - в угловые скобки заключают один или более необходимых ссылочных путей;

|| - между вертикальными линиями помещают объект супертипа;

-> - атрибут ссылается на объектный тип или тип данных SELECT, указанный в следующей строке;

<- - ссылка на объектный тип или тип данных SELECT приведена в следующей строке;

[i] - атрибут, наименование которого предшествует символу [i], является множественным; ссылка дается на любой элемент этого множества;

[n] - атрибут, наименование которого предшествует символу [n], является упорядоченным множеством; ссылка дается на n-ый элемент этого множества;

=> - объект является супертипом объекта, указанного в следующей строке;

<= - объект является подтипом объекта, указанного в следующей строке;

= - для ограничения выбора или значения используют данные следующих типов: STRING, SELECT или ENUMERATION;

\ - выражение для ссылочного пути продолжается на следующей строке;

* - один или более экземпляров объектных типов данных отношения могут быть объединены в древовидную структуру отношений. Путь между объектом отношения и связанными с ним объектами заключают в фигурные скобки;

-- - последующий текст является комментарием или ссылкой на раздел;

*> - тип SELECT или тип ENUMERATION объекта, наименование которого предшествует символу *>, расширяется на тип SELECT или тип ENUMERATION объекта, наименование которого следует за этим символом;

<* - тип SELECT или тип ENUMERATION объекта, наименование которого предшествует символу <*, является расширением типа SELECT или типа ENUMERATION объекта, наименование которого следует за этим символом.

Определение и использование шаблонов отображения не поддерживаются в настоящей версии прикладных модулей, однако поддерживается использование предопределенных шаблонов /SUBTYPE/ и /SUPERTYPE/.

5.1.1 Объект Angularity_tolerance

Элемент ИММ:                         angularity_tolerance

Источник:                                  ISO 10303-519

Ссылочный путь:                      angularitytolerance <=

                                                         geometric_tolerance_with_datum_reference

5.1.1.1 Отображение Angularity_tolerance на Datum_reference (в роли атрибута reference_datum)

Элемент ИММ:                PATH

Ссылочный путь:            angularitytolerance <=

geometric_tolerance_with_datum_reference

geometric_tolerance_with_datum_reference.datum_system[i]->

datum_reference

5.1.2 Объект Circular_runout_tolerance

Элемент ИММ:                circular_runout_tolerance

Источник:                         ISO 10303-519

Ссылочный путь:            circular_runout_tolerance <=

geometric_tolerance_with_datum_reference

5.1.2.1 Атрибут angle

Элемент ИММ:                [measure_with_unit.value_component]

                                               [measure_with_unit.unit_component]

Источник:                         ISO 10303-41

Ссылочный путь:            circular_runout_tolerance <=

geometric_tolerance_with_datum_reference <=

geometric_tolerance <-

tolerance_zone.defining_tolerance [i]

tolerance_zone <-

tolerance_zone_definition.zone

tolerance_zone_definition =>

runout_zone_definition

runout_zone_definition.orientation ->

runout_zone_orientation

runout_zone_orientation.angle ->

measure_with_unit

[measure_with_unit.value_component]

[measure_with_unit.unit_component]

5.1.2.2 Отображение Circular_runout_tolerance на Datum_reference (в роли атрибута reference_datum)

Элемент ИММ:         PATH

Ссылочный путь:      circular_runout_tolerance <=

geometric_tolerance_with_datum_reference

geometric_tolerance_with_datum_reference.datum_system [i] ->

datum_reference

5.1.3 Объект Coaxiality_tolerance

Элемент ИММ:                coaxiality_tolerance

Источник:                         ISO 10303-519

Ссылочный путь:            coaxiality_tolerance <=

geometric_tolerance_with_datum_reference

5.1.3.1 Отображение Coaxiality_tolerance на Datum_reference (в роли атрибута reference_datum)

Элемент ИММ:           PATH

Ссылочный путь:        coaxiality_tolerance <=

geometric_tolerance_with_datum_reference

geometric_tolerance_with_datum_reference.datum_system [i] ->

datum_reference

5.1.4 Объект Common_datum

Элемент ИММ:           common_datum

Источник:                    ISO 10303-519

5.1.4.1 Отображение Common_datum на Single_datum (в роли атрибута made_up_by)

Элемент ИММ:                PATH

Ссылочный путь:            common_datum <=

composite_shape_aspect

composite_shape_aspect.component_relationships [i] ->

shape_aspect_relationship

shape_aspect_relationship.related_shape_aspect ->

shape_aspect =>

datum

5.1.5 Объект Concentricity_tolerance

Элемент ИММ:               concentricity_tolerance

Источник:                        ISO 10303-519

Ссылочный путь:            concentricity_tolerance <=

geometric_tolerance_with_datum_reference

5.1.5.1 Отображение Concentricity_tolerance на Datum_reference (в роли атрибута reference_datum)

Элемент ИММ:           PATH

Ссылочный путь:        concentricity_tolerance <=

geometric_tolerance_with_datum_reference

geometric_tolerance_with_datum_reference.datum_system [i] ->

datum_reference

5.1.6 Объект Cylindricity_tolerance

Элемент ИММ:           cylindricity_tolerance

Источник:                    ISO 10303-519

Ссылочный путь:        cylindricity_tolerance <=

geometric_tolerance

5.1.7 Объект Datum

Элемент ИММ:           datum

Источник:                    ISO 10303-47

5.1.8 Объект Datum_defined_by_derived_shape

Элемент ИММ:           datum

Источник:                    ISO 10303-47

Ссылочный путь:        {datum <=

shape_aspect =>

derived_shape_aspect}

5.1.9 Объект Datum_defined_by_feature

Элемент ИММ:           datum

Источник:                    ISO 10303-47

5.1.9.1 Отображение Datum_defined_by_feature на Shape_element (в роли атрибута defined_by)

Элемент ИММ:           PATH

Ссылочный путь:        datum <=

shape_aspect <-

shape_aspect_relationship.related_shape_aspect

shape_aspect_relationship

shape_aspect_relationship.relating_shape_aspect ->

shape_aspect

{shape_aspect =>

datum_feature}

5.1.10 Объект Datum_defined_by_targets

Элемент ИММ:           Datum

Источник:                    ISO 10303-47

5.1.10.1 Атрибут rule description

Элемент ИММ:           shape_aspect.description

Источник:                    ISO 10303-41

Ссылочный путь:        datum <=

shape_aspect

shape_aspect.description

5.1.10.2 Отображение Datum_defined_by_targets на Datum_target (в роли атрибута defined_by)

Элемент ИММ:           PATH

Ссылочный путь:        datum <=

shape_aspect <-

shape_aspect_relationship.related_shape_aspect

shape_aspect_relationship

shape_aspect_relationship.relating_shape_aspect ->

shape_aspect =>

datum_target

5.1.11 Объект Datum_reference

Элемент ИММ:           datum_reference

Источник:                    ISO 10303-47

5.1.11.1 Атрибут precedence

Элемент ИММ:           datum_reference.precedence

Источник:                    ISO 10303-47

5.1.11.2 Отображение Datum_reference на Datum (в роли атрибута referenced_datum)

Элемент ИММ:           PATH

Ссылочный путь:        datum_reference

datum_reference.referenced_datum -> datum

5.1.12 Объект Datum_target

Элемент ИММ:           datum_target

Источник:                    ISO 10303-47

5.1.12.1 Атрибут id

Элемент ИММ:           datum_target.target_id

Источник:                    ISO 10303-47

5.1.13 Объект Flatness_tolerance

Элемент ИММ:           flatness_tolerance

Источник:                    ISO 10303-519

Ссылочный путь:        flatness_tolerance <=

geometric_tolerance

5.1.14 Объект Geometric_tolerance

Элемент ИММ:           geometric_tolerance

Источник:                    ISO 10303-47

Правила:                      subtype_exclusiveness_geometric_tolerance

subtype_mandatory_geometric_tolerance

5.1.14.1 Отображение Geometric_tolerance на Shape_element (в роли атрибута applied_to)

Элемент ИММ:           PATH

Ссылочный путь:        geometric_tolerance

geometric_tolerance.toleranced_shape_aspect ->

shape_aspect

5.1.14.2 Отображение Geometric_tolerance на Tolerance_condition (в роли атрибута modification)

Элемент ИММ:           PATH

Ссылочный путь:        geometric_tolerance =>

modified_geometric_tolerance

modified_geometric_tolerance. modifier

5.1.14.3 Атрибут name

Элемент ИММ:           geometric_tolerance.name

Источник:                    ISO 10303-47

5.1.14.4 Атрибут qualifying_note

Элемент ИММ:           geometric_tolerance.description

Источник:                    ISO 10303-47

5.1.14.5 Отображение Geometric_tolerance на Value_with_unit (в роли атрибута segment_size)

Элемент ИММ:           PATH

Источник:                    ISO 10303-41

Ссылочный путь:        geometric_tolerance =>

geometric_tolerance_with_defined_unit

geometric_tolerance_with_defined_unit.unit_size ->

measure_with_unit =>

length_measure_with_unit

5.1.14.6 Атрибут significant_digits

Элемент ИММ:           precision_qualifier.precision_value

Источник:                    ISO 10303-45

Ссылочный путь:        geometric_tolerance

geometric_tolerance. magnitude ->

measure_with_unit <-

measure_qualifi cation. qualified_measure

measure_qualifi cation

measure_qualifi cation.qualifiers[i] ->

value_qualifier

value_qualifier = precision_qualifier

precision_qualifier

precision_qualifier.precision_value

5.1.14.7 Отображение Geometric_tolerance на Value_with_unit (в роли атрибута tolerance_value)

Элемент ИММ:           PATH

Ссылочный путь:        geometric_tolerance

geometric_tolerance.magnitude ->

measure_with_unit =>

length_measure_with_unit

5.1.14.8 Атрибут value_determination

Элемент ИММ:           type_qualifier.name

Источник:                    ISO 10303-45

Ссылочный путь:        geometric_tolerance

geometric_tolerance.magnitude ->

measure_with_unit <-

measure_qualification.qualified_measure

measure_qualification

measure_qualifi cation.qualifiers[i] ->

value_qualifier

value_qualifier = typequalifier

type_qualifier

type_qualifier.name

5.1.15 Объект Geometric_tolerance_relationship

Элемент ИММ:           geometric_tolerance_relationship

Источник:                    ISO 10303-47

Ссылочный путь:        geometric_tolerance_relationship

geometric_tolerance_relationship.name

5.1.15.1 Отображение Geometric_tolerance_relationship на Geometric_tolerance (в роли атрибута related)

Элемент ИММ:           PATH

Ссылочный путь:        geometric_tolerance_relationship

geometric_tolerance_relationship.related_geometric_tolerance ->

geometric_tolerance

5.1.15.2 Отображение Geometric_tolerance_relationship на Geometric_tolerance (в роли атрибута relating)

Элемент ИММ:           PATH

Ссылочный путь:        geometric_tolerance_relationship

geometric_tolerance_relationship.relating_geometric_tolerance ->

geometric_tolerance

5.1.15.3 Атрибут relationtype

Элемент ИММ:           geometric_tolerance_relationship.name

Источник:                    ISO 10303-47

5.1.16 Объект Line_profile_tolerance

Элемент ИММ:           line_profile_tolerance

Источник:                    ISO 10303-519

Ссылочный путь:        line_profile_tolerance <=

geometric_tolerance

5.1.16.1 Отображение Line_profile_tolerance на Axis_placement (в роли атрибута affected_ plane)

Элемент ИММ:           PATH

Ссылочный путь:        line_profile_tolerance <=

geometric_tolerance <-

tolerance_zone.defining_tolerance[i]

tolerance_zone <=

shape_aspect <-

shape_aspect_relationship.relating_shape_aspect

shape_aspect_relationship

{shape_aspect_relationship.name = ‘affected plane association’}

shape_aspect_relationship.related_shape_aspect ->

shape_aspect

shape_definition = shape_aspect

shape_definition characterized_definition = shape_definition

characterized_definition <-

property_definition.definition

property_definition

represented_definition = property_definition

represented_definition <-

property_definition_representation.definition

property_definition_representation

property_definition_representation.used_representation ->

representation

{representation => shape_representation}

representation.items [i] ->

representation_item

representation_item =>

geometric_representation_item

geometric_representation_item =>

placement =>

(axis2_placement_3d)

5.1.16.2 Отображение Line_profile_tolerance на Datum_reference (в роли атрибута reference_datum)

Элемент ИММ:           PATH

Ссылочный путь:        line_profile_tolerance <=

geometric_tolerance =>

geometric_tolerance_with_datum_reference

geometric_tolerance_with_datum_reference.datum_system[i] ->

datum_reference

5.1.17 Объект Parallelismtolerance

Элемент ИММ:           parallelism_tolerance

Источник:                    ISO 10303-519

Ссылочный путь:        parallelism_tolerance <=

geometric_tolerance_with_datum_reference

5.1.17.1 Отображение Parallelismtolerance на Axis_placement (в роли атрибута affected_plane)

Элемент ИММ:           PATH

Ссылочный путь:        parallelism_tolerance <=

geometric_tolerance_with_datum_reference <=

geometric_tolerance <-

tolerance_zone.defining_tolerance[i]

tolerance_zone <=

shape_aspect <-

shape_aspect_relationship.relating_shape_aspect

shape_aspect_relationship

{shape_aspect_relationship.name = affected plane association}

shape_aspect_relationship.related_shape_aspect ->

shape_aspect

shape_definition = shape_aspect

shape_definition

characterized_definition = shape_definition

characterized_definition <-

property_definition.definition

property_definition

represented_definition = property_definition

represented_definition <-

property_definition_representation.definition

property_definition_representation

property_definition_representation.used_representation ->

representation

{representation =>

shape_representation}

representation.items[i] ->

representation_item

representation_item =>

geometric_representation_item

geometric_representation_item =>

placement =>

(axis2_placement_3d)

5.1.17.2 Отображение Parallelism_tolerance на Datum_reference (в роли атрибута reference_datum)

Элемент ИММ:           PATH

Ссылочный путь:        parallelism_tolerance <=

geometric_tolerance_with_datum_reference

geometric_tolerance_with_datum_reference.datum_system[i] ->

datum_reference

5.1.18 Объект Perpendicularity_tolerance

Элемент ИММ:           perpendicularity_tolerance

Источник:                    ISO 10303-519

Ссылочный путь:        perpendicularity_tolerance <=

geometric_tolerance_with_datum_reference

5.1.18.1 Отображение Perpendicularity_tolerance на Axis_placement (в роли атрибута affected_ plane)

Элемент ИММ:           PATH

Ссылочный путь:        perpendicularity_tolerance <=

geometric_tolerance_with_datum_reference <=

geometric_tolerance <-

tolerance_zone.defining_tolerance[i]

tolerance_zone <=

shape_aspect <-

shape_aspect_relationship.relating_shape_aspect

shape_aspect_relationship

{shape_aspect_relationship.name = affected plane association}

shape_aspect_relationship.related_shape_aspect ->

shape_aspect

shape_definition = shape_aspect

shape_definition

characterized_definition = shape_definition

characterized_definition <-

property_definition .definition

property_definition

represented_definition = property_definition

represented_definition <-

property_definition_representation .definition

property_definition_representation

property_definition_representation.used_representation ->

representation

{representation =>

shape_representation}

representation.items[i] ->

representation_item

representation_item =>

geometric_representation_item

geometric_representation_item =>

placement =>

(axis2_placement_3d)

5.1.18.2 Отображение Perpendicularity_tolerance на Datum_reference (в роли атрибута reference_datum)

Элемент ИММ:           PATH

Ссылочный путь:        perpendicularity_tolerance <=

geometric_tolerance_with_datum_reference

geometric_tolerance_with_datum_reference.datum_system[i] ->

datum_reference

5.1.19 Объект Placed_target

Элемент ИММ:           placed_datum_target_feature

Источник:                    ISO 10303-1051

Ссылочный путь:        placed_datum_target_feature <=

datum_target

5.1.19.1 Отображение Placed_target на Geometric_coordinate_space (в роли атрибута defined_in)

Элемент ИММ:           PATH

Ссылочный путь:        placed_datum_target_feature <=

datum_target <=

shape_aspect

shape_definition = shape_aspect

shape_definition

characterized_definition = shape_definition

characterized_definition <-

property_definition.definition

property_definition

represented_definition = property_definition

represented_definition <-

property_definition_representation.definition

{property_definition_representation =>

shape_definition_representation}

property_definition_representation

property_definition_representation.used_representation ->

{representation =>

shape_representation =>

shape_representation_with_parameters}

representation

representation.context_of_items ->

representation_context =>

geometric_representation_context

5.1.19.2 Отображение Placed_target на Axis_placement (в роли атрибута parameter_reference)

Элемент ИММ:           PATH

Ссылочный путь:        placed_datum_target_feature <=

datum_target <=

shape_aspect

shape_definition = shape_aspect

shape_definition

characterized_definition = shape_definition

characterized_definition <-

property_definition.definition

property_definition

represented_definition = property_definition

represented_definition <-

property_definition_representation.definition

{property_definition_representation =>

shape_definition_representation}

property_definition_representation

property_definition_representation.used_representation ->

{representation =>

shape_representation =>

shape_representation_with_parameters}

representation

representation.items[i] ->

representation_item

{representation_item.name = ‘orientation’}

representation_item => geometric_representation_item

geometric_representation_item => placement

placement

5.1.20 Объект Position_tolerance

Элемент ИММ:           position_tolerance

Источник:                    ISO 10303-519

Ссылочный путь:        position_tolerance <=

geometric_tolerance

5.1.20.1 Отображение Position_tolerance на Axis_placement (в роли атрибута affected_plane)

Элемент ИММ:           PATH

Ссылочный путь:        position_tolerance <=

geometric_tolerance <-

tolerance_zone.defining_tolerance[i]

tolerance_zone <=

shape_aspect <-

shape_aspect_relationship.relating_shape_aspect

shape_aspect_relationship

{shape_aspect_relationship.name = ‘affected plane association’}

shape_aspect_relationship.related_shape_aspect ->

shape_aspect

shape_definition = shape_aspect

shape_definition

characterized_definition = shape_definition

characterized_definition <-

property_definition.definition

property_definition

represented_definition = property_definition

represented_definition <-

property_definition_representation.definition

property_definition_representation

property_definition_representation.used_representation ->

representation

{representation =>

shape_representation}

representation.items[i] ->

representation_item

representation_item =>

geometric_representation_item

geometric_representation_item =>

placement =>

(axis2_placement_3d)

5.1.20.2 Отображение Position_tolerance на Datum_reference (в роли атрибута reference_datum)

Элемент ИММ:           PATH

Ссылочный путь:        position_tolerance <=

geometric_tolerance =>

geometric_tolerance_with_datum_reference

geometric_tolerance_with_datum_reference.datum_system[i] ->

datum_reference

5.1.21 Объект Projection

Элемент ИММ:           projected_zone_definition

Источник:                    ISO 10303-47

5.1.21.1 Отображение Projection на Shape_element (в роли атрибута projection_end)

Элемент ИММ:           PATH

Ссылочный путь:        projected_zone_definition

projected_zone_definition.projection_end ->

shape_aspect

5.1.21.2 Отображение Projection на Value_with_unit (в роли атрибута projection_length)

Элемент ИММ:           PATH

Ссылочный путь:        projected_zone_definition

projected_zone_definition.projected_length ->

measure_with_unit

5.1.22 Объект Roundness tolerance

Элемент ИММ:           roundness_tolerance

Источник:                    ISO 10303-519

Ссылочный путь:        roundness_tolerance <=

geometric_tolerance

5.1.23 Объект Single_datum

Элемент ИММ:           datum

Источник:                    ISO 10303-47

5.1.23.1 Атрибут datum_name

Элемент ИММ:           datum.identification

Источник:                    ISO 10303-47

5.1.23.2 Отображение Single_datum на Tolerance_condition (в роли атрибута modification)

Элемент ИММ:           PATH

Ссылочный путь:        datum <-

datum_reference.referenced_datum

datum_reference datum_reference =>

referenced_modified_datum

referenced_modified_datum.modifier

5.1.24 Объект Straightnesstolerance

Элемент ИММ:           straightness_tolerance

Источник:                    ISO 10303-519

5.1.24.1 Отображение Straightness_tolerance на Axis_placement (в роли атрибута affected_plane)

Элемент ИММ:           PATH

Ссылочный путь:        straightness_tolerance <=

geometric_tolerance <-

tolerance_zone.defining_tolerance[i]

tolerance_zone <=

shape_aspect <-

shape_aspect_relationship.relating_shape_aspect

shape_aspect_relationship

{shape_aspect_relationship.name = affected plane association}

shape_aspect_relationship.related_shape_aspect ->

shape_aspect

shape_definition = shape_aspect

shape_definition

characterized_definition = shape_definition

characterized_definition <-

property_definition.definition

property_definition

represented_definition = property_definition

represented_definition <-

property_definition_representation.definition

property_definition_representation

property_definition_representation.used_representation ->

representation

{representation =>

shape_representation}

representation.items[i] ->

representation_item

representation_item =>

geometric_representation_item

geometric_representation_item =>

placement =>

(axis2_placement_3d)

5.1.25 Объект Surface_profile_tolerance

Элемент ИММ:           surface_profile_tolerance

Источник:                    ISO 10303-519

5.1.25.1 Отображение Surface_profile_tolerance на Datum_reference (в роли атрибута reference_datum)

Элемент ИММ:           PATH

Ссылочный путь:        surface_profile_tolerance <=

geometric_tolerance =>

geometric_tolerance_with_datum_reference

geometric_tolerance_with_datum_reference.datum_system[i] ->

datum_reference

5.1.26 Объект Symmetrytolerance

Элемент ИММ:           symmetry_tolerance

Источник:                    ISO 10303-519

Ссылочный путь:        symmetry_tolerance <=

geometric_tolerance_with_datum_reference

5.1.26.1 Отображение Symmetrytolerance на Axis_placement (в роли атрибута affected_plane)

Элемент ИММ:           PATH

Ссылочный путь:        symmetry_tolerance <=

geometric_tolerance_with_datum_reference <=

geometric_tolerance <-

tolerance_zone.defining_tolerance[i]

tolerance_zone <=

shape_aspect <-

shape_aspect_relationship.relating_shape_aspect

shape_aspect_relationship

{shape_aspect_relationship.name = ‘affected plane association’}

shape_aspect_relationship.related_shape_aspect ->

shape_aspect

shape_definition = shape_aspect

shape_definition

characterized_definition = shape_definition

characterized_definition <-

property_definition.definition

property_definition

represented_definition = property_definition

represented_definition <-

property_definition_representation.definition

property_definition_representation

property_definition_representation.used_representation ->

representation

{representation =>

shape_representation}

representation.items[i] ->

representation_item =>

geometric_representation_item =>

placement =>

(axis2_placement_3d)

5.1.26.2 Отображение Symmetry_tolerance на Datum_reference (в роли атрибута reference_datum)

Элемент ИММ:           PATH

Ссылочный путь:        symmetry_tolerance <=

geometric_tolerance_with_datum_reference

geometric_tolerance_with_datum_reference.datum_system[i] ->

datum_reference

5.1.27 Объект Target_area

Элемент ИММ:           datum_target

Источник:                    ISO 10303-47

5.1.28 Объект Target_circle

Элемент ИММ:           placed_datum_target_feature

Источник:                    ISO 10303-1051

Ссылочный путь:        placed_datum_target_feature <=

datum_target

{datum_target <=

shape_aspect

shape_aspect.description = circle}

5.1.28.1 Отображение Target_circle на Numerical_item_with_unit (в роли атрибута diameter)

Элемент ИММ:           PATH

Ссылочный путь:        placed_datum_target_feature <=

datum_target <=

shape_aspect

shape_definition = shape_aspect

shape_definition

characterized_definition = shape_definition

characterized_definition <-

property_definition.definition property_definition

represented_definition = property_definition

represented_definition <-

property_definition_representation.definition

{property_definition_representation =>

shape_definition_representation}

property_definition_representation

property_definition_representation.used_representation ->

{representation =>

shape_representation =>

shape_representation_with_parameters}

representation representation.items[i] ->

representation_item

{representation_item.name = target diameter}

representation_item => measure_representation_item

{measure_representation_item <=

measure_with_unit =>

length_measure_with_unit}

5.1.29 Объект Target_point

Элемент ИММ:           placed_datum_target_feature

Источник:                    ISO 10303-1051

5.1.30 Объект Target_rectangle

Элемент ИММ:           placed_datum_target_feature

Источник:                    ISO 10303-1051

Ссылочный путь:        placed_datum_target_feature

{placed_datum_target_feature <=

datum_target <=

shape_aspect

shape_aspect.description = rectangle}

5.1.30.1 Отображение Target_rectangle на Numerical_item_with_unit (в роли атрибута target_length)

Элемент ИММ:           PATH

Ссылочный путь:        placed_datum_target_feature <=

datum_target <=

shape_aspect

shape_definition = shape_aspect

shape_definition characterized_definition = shape_definition

characterized_definition <-

property_definition.definition property_definition

represented_definition = property_definition

represented_definition <-

property_definition_representation.definition

{property_definition_representation =>

shape_definition_representation}

property_definition_representation

property_definition_representation.used_representation ->

{representation =>

shape_representation =>

shape_representation_with_parameters}

representation representation.items[i] ->

representation_item

{representation_item.name = ‘target length’}

representation_item => measure_representation_item

measure_representation_item

{measure_representation_item <=

measure_with_unit =>

length_measure_with_unit}

5.1.30.2 Отображение Target_rectangle на Numerical_item_with_unit (в роли атрибута target_width)

Элемент ИММ:           PATH

Ссылочный путь:        placed_datum_target_feature <=

datum_target <=

shape_aspect

shape_definition = shape_aspect

shape_definition

characterized_definition = shape_definition

characterized_definition <-

property_definition.definition property_definition

represented_definition = property_definition

represented_definition <-

property_definition_representation.definition

{property_definition_representation =>

shape_definition_representation}

property_definition_representation

property_definition_representation.used_representation ->

{representation =>

shape_representation =>

shape_representation_with_parameters}

representation

representation.items[i] ->

representation_item

{representation_item.name = target_width}

representation_item => measure_representation_item

{measure_representation_item <=

measure_with_unit => length_measure_with_unit}

5.1.31 Объект Target_straight_line

Элемент ИММ:           placed_datum_target_feature

Источник:                    ISO 10303-1051

Ссылочный путь:        placed_datum_target_feature <=

datum_target

{datum_target<=

shape_aspect

shape_aspect.description = line}

5.1.31.1 Отображение Target_straight_line на Numerical_item_with_unit (в роли атрибута target_length)

Элемент ИММ:           PATH

Ссылочный путь:        placed_datum_target_feature <=

datum_target <=

shape_aspect

shape_definition = shape_aspect

shape_definition

characterized_definition = shape_definition

characterized_definition <-

property_definition.definition property_definition

represented_definition = property_definition

represented_definition <-

property_definition_representation.definition

{property_definition_representation =>

shape_definition_representation}

property_definition_representation

property_definition_representation.used_representation ->

{representation =>

shape_representation =>

shape_representation_with_parameters}

representation

representation.items[i] ->

representation_item

{representation_item.name = target_length}

representation_item => measure_representation_item

{measure_representation_item <=

measure_with_unit =>

length_measure_with_unit}

5.1.32 Объект Tolerance_condition

1: Если на объект tolerance_condition ссылается объект geometric_tolerance

Элемент ИММ:           (modified_geometric_tolerance.modifier)

Источник:                    ISO 10303-47

2: Если на объект tolerance_condition ссылается объект single_datum

Элемент ИММ:           (referenced_modified_datum.modifier)

Источник:                    ISO 10303-47

5.1.32.1 Атрибут condition

Элемент ИММ:           limit_condition

Источник:                    ISO 10303-47

5.1.33 Объект Tolerance_zone

Элемент ИММ:           tolerance_zone

Источник:                    ISO 10303-47

5.1.33.1 Атрибут form_type

Элемент ИММ:           tolerance_zone_form.name

Источник:                    ISO 10303-47

5.1.33.2 Отображение Tolerance_zone на Geometric_tolerance (в роли атрибута zone_for)

Элемент ИММ:           PATH

Ссылочный путь:        tolerance_zone

tolerance_zone.defining_tolerance[i] ->

geometric_tolerance

5.1.34 Объект Tolerance_zone_definition

Элемент ИММ:           tolerance_zone_definition

Источник:                    ISO 10303-47

5.1.34.1 Отображение Tolerance_zone_definition на Tolerance_zone (в роли атрибута defining)

Элемент ИММ:           PATH

Ссылочный путь:        tolerance_zone_definition

tolerance_zone_definition.zone ->

tolerance_zone

5.1.34.2 Отображение Tolerance_zone_definition на Shape_element (в роли атрибута first_element)

Элемент ИММ:           PATH

Ссылочный путь:        tolerance_zone_definition

tolerance_zone_definition.boundaries[i] ->

shape_aspect

5.1.34.3 Отображение Tolerance_zone_definition на Shape_element (в роли атрибута second_element)

Элемент ИММ:           PATH

Ссылочный путь:        tolerance_zone_definition

tolerance_zone_definition.boundaries[i] ->

shape_aspect

5.1.35 Объект Total_runout_tolerance

Элемент ИММ:           total_runout_tolerance

Источник:                    ISO 10303-519

Ссылочный путь:        total_runout_tolerance <=

geometric_tolerance_with_datum_reference

5.1.35.1 Атрибут angle

Элемент ИММ:           measure_with_unit

Источник:                    ISO 10303-41

Ссылочный путь:        total_runout_tolerance <=

geometric_tolerance_with_datum_reference <=

geometric_tolerance <-

tolerance_zone.defining_tolerance[i]

tolerance_zone <-

tolerance_zone_definition.zone

tolerance_zone_definition =>

runout_zone_definition

runout_zone_definition.orientation ->

runout_zone_orientation

runout_zone_orientation.angle ->

measure_with_unit

5.1.35.2 Отображение Total_runout_tolerance на Datum_reference (в роли атрибута reference_datum)

Элемент ИММ:           PATH

Ссылочный путь:        total_runout_tolerance <=

geometric_tolerance_with_datum_reference

geometric_tolerance_with_datum_reference.datum_system[i] ->

datum_reference

5.2 Сокращенный листинг интерпретированной модели прикладного модуля на языке EXPRESS

Настоящий подраздел определяет EXPRESS-схему, полученную из таблицы отображения. Она использует элементы из общих ресурсов либо из других прикладных модулей и определяет EXPRESS-конструкции для объектов, рассматриваемых в настоящем стандарте.

Настоящий подраздел представляет интерпретированную модель прикладного модуля, а также специфицирует модификации, которые применяются к конструкциям, импортируемым из общих ресурсов.

При использовании в описываемой схеме конструкций, определенных в общих ресурсах или в прикладных модулях, необходимо применять следующие ограничения:

- использование объекта супертипа не дает право применять любой из его подтипов, пока этот подтип не будет также импортирован в схему ИММ;

- использование типа SELECT не дает право применять любой из перечисленных в нем типов, пока этот тип не будет также импортирован в схему ИММ.

EXPRESS-спецификация:

*)

SCHEMA Geometric_tolerance_mim;

USE FROM aic_geometric_tolerances;                                    - ISO 10303-519

USE FROM Derived_shape_element_mim;                             - ISO/TS 10303-1130

USE FROM Elemental_geometric_shape_mim;                       - ISO/TS 10303-1004

USE FROM Measure_representation_mim;                              - ISO/TS 10303-1118

USE FROM product_property_representation_schema           - ISO 10303-41

(property_definition_representation,

shape_representation);

USE FROM qualified_measure_schema                                   - ISO 10303-45

(measure_qualification,

precision_qualifier,

type_qualifier,

value_qualifier);

USE FROM shape_aspect_definition_schema                         - ISO 10303-47

(datum_target);

USE FROM Shape_property_assignment_mim;                       - ISO/TS 10303-1032

USE FROM Value_with_unit_mim;                                         - ISO/TS 10303-1054

REFERENCE FROM support_resource_schema                     - ISO 10303-41

(bag_to_set,

type_check_function);

(*

Примечания

1 Схемы, ссылки на которые даны выше, можно найти в следующих стандартах серии ISO 10303:

aic_geometric_tolerances                                                                          ISO 10303-519

Derived_shape_element_mim                                                                 ISO/TS 10303-1130

Elemental_geometric_shape_mim                                                          ISO/TS 10303-1004

Measure_representation_mim                                                                 ISO/TS 10303-1118

product_property_representation_schema                                            ISO 10303-41

qualified_measure_schema                                                                      ISO 10303-45

shape_aspect_definition_schema                                                           ISO 10303-47

Shape_property_assignment_mim                                                         ISO/TS 10303-1032

Value_with_unit_mim                                                                               ISO/TS 10303-1054

support_resource_schema                                                                        ISO 10303-41

2 Графическое представление этих схем показано на рисунках D.1 и D.2, приложение D.

5.2.1 Определение объектов интерпретированной модели прикладного модуля

Настоящий пункт задает объекты интерпретированной модели прикладного модуля, рассматриваемого в настоящем стандарте. Далее приведена спецификация объектов ИММ и их определения.

5.2.1.1 Объект placed_datum_target_feature

Объект placed_datum_target_feature является подтипом объекта datum_target и представляет неявное определение участка базирования для формирования допусков. Более подробная информация представлена в определении объекта Placed_target в ПЭМ.

EXPRESS-спецификация:

*)

ENTITY placed_datum_target_feature

SUBTYPE OF (datum_target);

DERIVE

representation_associations: SET[0:?] OF

property_definition_representation :=

get_shape_aspect_property_definition_representations (SELF);

WHERE

WR1: SELF.description IN [‘point’, ‘line’, ‘rectangle’, ‘circle’, ‘circular line’];

WR2: SIZEOF (QUERY (pdr <* representation_associations

‘GEOMETRIC_TOLERANCE_MIM.SHAPE_REPRESENTATION_WITH_PARAMETERS’ IN TYPEOF (pdr.used_representation))) = 1;

WR3: valid_datum_target_parameters (SELF);

END_ENTITY;

(*

Определение атрибута

representation_associations: множество экземпляров объекта property_definition_representation, которые задают representation (представление) объекта placed_datum_target_feature.

Формальные утверждения:

WR1: унаследованный атрибут description объекта placed_datum_target_feature может иметь одно из следующих значений: ‘point’, ‘line’, ‘rectangle’ или ‘circle’;

WR2: объект placed_datum_target_feature должен иметь строго одно неявное представление, задаваемое объектом shape_representation_with_parameters;

WR3: неявно представляемые параметры должны быть совместимы с применяемым типом объекта placed_datum_target_feature.

5.2.1.2 Объект shape_representation_with_parameters

Объект shape_representation_with_parameters является подтипом объекта shape_representation, в котором форма представляемого элемента определена неявно с использованием результатов измерений и описательных параметров.

Пример - Форма коробки может быть представлена объектом shape_representation_with_parameters посредством задания ее высоты, длины и ширины.

EXPRESS-спецификация:

*)

ENTITY shape_representation_with_parameters

SUBTYPE OF (shape_representation);

WHERE

WR1: SIZEOF (QUERY (i <* SELF.items|

SIZEOF([‘GEOMETRY_SCHEMA.PLACEMENT’,

‘GEOMETRIC_TOLERANCE_MIM.MEASURE_REPRESENTATION_ITEM’,

‘GEOMETRIC_TOLERANCE_MIM.DESCRIPTIVE_REPRESENTATION_ITEM’]*

TYPEOF(i)) = 1)) = SIZEOF(SELF.items);

END_ENTITY;

(*

Формальное утверждение:

WR1: элементы объекта shape_representation_with_parameters должны иметь один из типов данных placement, measure_representation_item или descriptive_representation_item.

5.2.2 Определения функций ИММ

Настоящий пункт задает функции ИММ для рассматриваемого модуля.

5.2.2.1 Функция get_shape_aspect_property_definition_representations

Функция get_shape_aspect_property_definition_representations возвращает множество экземпляров объекта shape_definition_representation, которые через атрибут definition и экземпляр объекта property_definition содержат ссылки на экземпляр объекта shape_aspect, задаваемый как входной параметр функции.

Примечание - Тип возвращаемого результата объявляется как множество экземпляров объекта property_definition_representation, но во время выполнения программы в возвращаемый результат включаются только экземпляры объекта shape_definition_representation.

EXPRESS-спецификация:

*)

FUNCTION

get_shape_aspect_property_definition_representations (s_a_instance:

shape_aspect) : SET[0:?] OF property_definition_representation;

LOCAL

pd_set: SET OF property_definition := [];

pdr_set: SET OF property_definition_representation := [];

END_LOCAL;

pd_set := bag_to_set(USEDIN(s_a_instance,

‘PRODUCT_PROPERTY_DEFINITION_SCHEMA.PROPERTY_DEFINITION.DEFINITION’));

IF (SIZEOF(pd_set) < 1) THEN

RETURN (pdr_set);

END_IF;

REPEAT i := 1 TO HIINDEX(pd_set);

pdr_set := pdr_set + (QUERY(pdr <* USEDIN(pd_set[i],

‘PRODUCT_PROPERTY_REPRESENTATION_SCHEMA.’ +

‘PROPERTY_DEFINITION_REPRESENTATION.’ + ‘DEFINITION’)|

‘PRODUCT_PROPERTY_REPRESENTATION_SCHEMA.SHAPE_DEFINITION_REPRESENTATION’ IN TYPEOF(pdr)));

END_REPEAT;

RETURN (pdr_set);

END_FUNCTION;

(*

Определение аргумента:

s_a_instance: рассматриваемый экземпляр объекта shape_aspect.

5.2.2.2 Функция valid_datum_target_parameters

Функция valid_datum_target_parameters оценивает, содержит ли объект shape_representation_with_parameters, представляющий параметры базового элемента, правильные компоненты, соответствующие виду определяемой базы.

Это представление должно содержать:

- один объект placement с именем ‘orientation’;

- если тип элемента формы ‘point’, то он не должен содержать другие типы;

- если тип элемента формы ‘line’, то он должен содержать, кроме того, один составной экземпляр (состоящий из measure_representation_item и length_measure_with_unit) с именем target ‘length’;

- если тип элемента формы ‘circle’, то он должен содержать, кроме того, один составной экземпляр (состоящий из measure_representation_item и length_measure_with_unit) с именем ‘target diameter’;

- если тип элемента формы ‘rectangle’, то он должен содержать, кроме того, два составных экземпляра (состоящих из measure_representation_item и length_measure_with_unit) с именами ‘target width’ и ‘target length’.

Функция возвращает значение TRUE, если эти ограничения выполняются, и значение FALSE, в противном случае.

EXPRESS-спецификация:

*)

FUNCTION valid_datum_target_parameters (pdf: placed_datum_target_feature) :BOOLEAN;

LOCAL

rep_set: SET OF representation := [];

parameter_representations: SET OF representation;

END_LOCAL;

REPEAT i := 1 TO HIINDEX(pdf.representationassociations);

rep_set := rep_set + pdf.representation_associations[i].used_representation;

END_REPEAT;

parameter_representations := QUERY(rep <* rep_set|

(‘GEOMETRIC_TOLERANCE_MIM.SHAPE_REPRESENTATION_WITH_PARAMETERS’ IN

TYPEOF(rep)));

IF (SIZEOF(QUERY(srwp <* parameter_representations

(SIZEOF( QUERY(i <* srwp.items

(i.name=orientation) AND

(‘GEOMETRY_SCHEMA.PLACEMENT’ IN TYPEOF(i))))=1))) <> 1)

THEN

RETURN(FALSE);

END_IF;

CASE pdf\shape_aspect.description OF

‘point’: RETURN(SIZEOF(QUERY(srwp <* parameter_representations

(SIZEOF(srwp.items)=1)))=1);

‘circle’: RETURN((SIZEOF( QUERY(srwp <* parameter_representations

(SIZEOF(srwp.items)=2)))=1) AND

(SIZEOF(QUERY(srwp <* parameter_representations

(SIZEOF(QUERY(i <* srwp.items

(i.name=‘target diameter’) AND

(SIZEOF([‘GEOMETRIC_TOLERANCE_MIM.MEASURE_REPRESENTATION_ITEM’,

‘GEOMETRIC_TOLERANCE_MIM.LENGTH_MEASURE_WITH_UNIT’]*TYPEOF(i))=2)))=1)))=1));

‘line’: RETURN(SIZEOF(QUERY(srwp <* parameter_representations|

(SIZEOF(QUERY(i <* srwp.items|

(i.name=‘target length’) AND

(SIZEOF([‘GEOMETRIC_TOLERANCE_MIM.MEASURE_REPRESENTATION_ITEM’,

‘GEOMETRIC_TOLERANCE_MIM.LENGTH_MEASURE_WITH_UNIT’]*TYPEOF(i))=2)))=1)))=1);

‘rectangle’: RETURN((SIZEOF(QUERY(srwp <* parameter_representations|

(SIZEOF(srwp.items)=3))) = 1) AND

(SIZEOF(QUERY(srwp <* parameter_representations|

(SIZEOF(QUERY(i <* srwp.items|

(i.name=‘target length’) AND

(SIZEOF([‘GEOMETRIC_TOLERANCE_MIM.MEASURE_REPRESENTATION_ITEM’,

‘GEOMETRIC_TOLERANCE_MIM.LENGTH_MEASURE_WITH_UNIT’]*TYPEOF(i))=2)))=1)))=1)AND

(SIZEOF(QUERY(srwp <* parameter_representations|

(SIZEOF(QUERY(i <* srwp.items|

(i.name=‘target width’) AND

(SIZEOF([‘GEOMETRIC_TOLERANCE_MIM.MEASURE_REPRESENTATION_ITEM’,

‘GEOMETRIC_TOLERANCE_MIM.LENGTH_MEASURE_WITH_UNIT’]*TYPEOF(i))=2)))=1))) = 1));

OTHERWISE: RETURN(FALSE);

END_CASE;

END_FUNCTION;

(*

Определение аргумента

pdf: объект placed_datum_target_feature, представление которого рассматривается и проверяется.

5.2.3 Определения правил ИММ

Настоящий пункт определяет правила ИММ для прикладного модуля, рассматриваемого в настоящем стандарте.

5.2.3.1 Правило subtype_exclusiveness_geometric_tolerance

Правило subtype_exclusiveness_geometric_tolerance определяет, что экземпляр подтипов данных объекта geometric_tolerance должен быть только одним из экземпляров одного из объектов типа: angularity_tolerance, circular_runout_tolerance, concentricity_tolerance, cylindricity_tolerance, flatness_tolerance, line_profile_tolerance, parallelism_tolerance, perpendicularity_tolerance, position_tolerance, roundness_tolerance, straightness_tolerance, surface_profile_tolerance, symmetry_tolerance или total_runout_tolerance.

EXPRESS-спецификация:

*)

RULE subtype_exclusiveness_geometric_tolerance FOR

(geometric_tolerance);

WHERE

WR1: SIZEOF(QUERY (gt <* geometric_tolerance | NOT

(type_check_function(gt,

[‘GEOMETRIC_TOLERANCE_MIM.ANGULARITY_TOLERANCE’,

‘GEOMETRIC_TOLERANCE_MIM.CIRCULAR_RUNOUT_TOLERANCE’,

‘GEOMETRIC_TOLERANCE_MIM.COAXIALITY_TOLERANCE’,

‘GEOMETRIC_TOLERANCE_MIM.CONCENTRICITY_TOLERANCE’,

‘GEOMETRIC_TOLERANCE_MIM.CYLINDRICITY_TOLERANCE’,

‘GEOMETRIC_TOLERANCE_MIM.FLATNESS_TOLERANCE’,

‘GEOMETRIC_TOLERANCE_MIM.LINE_PROFILE_TOLERANCE’,

‘GEOMETRIC_TOLERANCE_MIM.PARALLELISM_TOLERANCE’,

‘GEOMETRIC_TOLERANCE_MIM.PERPENDICULARITY_TOLERANCE’,

‘GEOMETRIC_TOLERANCE_MIM.POSITION_TOLERANCE’,

‘GEOMETRIC_TOLERANCE_MIM.ROUNDNESS_TOLERANCE’,

‘GEOMETRIC_TOLERANCE_MIM.STRAIGHTNESS_TOLERANCE’,

‘GEOMETRIC_TOLERANCE_MIM.SURFACE_PROFILE_TOLERANCE’,

‘GEOMETRIC_TOLERANCE_MIM.SYMMETRY_TOLERANCE’,

‘GEOMETRIC_TOLERANCE_MIM.TOTAL_RUNOUT_TOLERANCE’], 3)))) = 0;

END_RULE;

(*

Определение аргумента

geometric_tolerance: множество всех экземпляров объекта geometric_tolerance.

Формальное утверждение:

WR1: Каждый экземпляр подтипов данных объекта geometric_tolerance должен быть только одним из экземляров одного из объектов типа: angularity_tolerance, circular_runout_tolerance, concentricity_tolerance, cylindricity_tolerance, flatness_tolerance, line_profile_tolerance, parallelism_tolerance, perpendicularity_tolerance, position_tolerance, roundness_tolerance, straightness_tolerance, surface_profile_tolerance, symmetry_tolerance или total_runout_tolerance.

5.2.3.2 Правило subtype_mandatory_geometric_tolerance

Правило subtype_mandatory_geometric_tolerance гарантирует, что каждый экземпляр объекта geometric_tolerance принадлежит к одному из следующих объектных типов данных: angularity_tolerance, circular_runout_tolerance, concentricity_tolerance, cylindricity_tolerance, flatness_tolerance, line_profile_tolerance, parallelism_tolerance, perpendicularity_tolerance, position_tolerance, roundness_tolerance, straightness_tolerance, surface_profile_tolerance, symmetry_tolerance или total_runout_tolerance.

EXPRESS-спецификация:

*)

RULE subtype_mandatory_geometric_tolerance FOR

(geometric_tolerance);

WHERE

WR1: SIZEOF(QUERY (gt <* geometricjolerance NOT

(type_check_function(gt,

[‘GEOMETRIC_TOLERANCE_MIM.ANGULARITY_TOLERANCE’,

‘GEOMETRIC_TOLERANCE_MIM.CIRCULAR_RUNOUT_TOLERANCE’,

‘GEOMETRIC_TOLERANCE_MIM.COAXIALITY_TOLERANCE’,

‘GEOMETRIC_TOLERANCE_MIM.CONCENTRICITY_TOLERANCE’,

‘GEOMETRIC_TOLERANCE_MIM.CYLINDRICITY_TOLERANCE’,

‘GEOMETRIC_TOLERANCE_MIM.FLATNESS_TOLERANCE’,

‘GEOMETRIC_TOLERANCE_MIM.LINE_PROFILE_TOLERANCE’,

‘GEOMETRIC_TOLERANCE_MIM.PARALLELISM_TOLERANCE’,

‘GEOMETRIC_TOLERANCE_MIM.PERPENDICULARITY_TOLERANCE’,

‘GEOMETRIC_TOLERANCE_MIM.POSITION_TOLERANCE’,

‘GEOMETRIC_TOLERANCE_MIM.ROUNDNESS_TOLERANCE’,

‘GEOMETRIC_TOLERANCE_MIM.STRAIGHTNESS_TOLERANCE’,

‘GEOMETRIC_TOLERANCE_MIM.SURFACE_PROFILE_TOLERANCE’,

‘GEOMETRIC_TOLERANCE_MIM.SYMMETRY_TOLERANCE’,

‘GEOMETRIC_TOLERANCE_MIM.TOTAL_RUNOUT_TOLERANCE’], 0)))) = 0;

END_RULE;

(*

Определение аргумента

geometric_tolerance: множество всех экземпляров объекта geometric_tolerance.

Формальное утверждение:

WR1: Каждый экземпляр объекта geometric_tolerance должен быть экземпляром одного из следующих объектных типов: angularity_tolerance, circular_runout_tolerance, concentricity_tolerance, cylindricity_tolerance, flatness_tolerance, line_profile_tolerance, parallelism_tolerance, perpendicularity_tolerance, position _tolerance, roundness_tolerance, straightness_tolerance, surface_profile_tolerance, symmetry_tolerance или total_runout_tolerance.

*) END_SCHEMA;--Geometric_tolerance_mim

(*

Приложение А
(обязательное)

Сокращенные наименования объектов интерпретированной модели прикладного модуля

В таблице А.1 приведены сокращенные наименования объектов, определенных в ИММ настоящего стандарта.

Наименования объектов, использованных в настоящем стандарте, определены в 5.2 и в других стандартах серии ИСО 10303, указанных в разделе 2.

Требования к использованию сокращенных наименований содержатся в методах реализации, описанных в соответствующих стандартах серии ИСО 10303.

Примечание - Наименования объектов на языке EXPRESS доступны в Интернете по адресу http://www.tc184-sc4.org/Short_Names/.

Таблица А.1 - Сокращенные наименования объектов

Полное наименование

Сокращенное наименование

PLACED_DATUM_TARGET_FEATURE

PDT0

SHAPE_REPRESENTATION_WITH_PARAMETERS

SRWP

Приложение В
(обязательное)

Регистрация информационных объектов

В.1 Обозначение документа

Для обеспечения однозначного обозначения информационного объекта в открытой системе настоящему стандарту присвоен следующий идентификатор объекта:

{iso standard 10303 part(1051) version(2)}

Смысл данного обозначения установлен в ИСО/МЭК 8824-1 и описан в ИСО 10303-1.

В.2 Обозначение схем

В.2.1 Обозначение схемы geometric_tolerance_arm

Для обеспечения однозначного обозначения в открытой системе схеме geometric_tolerance_arm присвоен следующий идентификатор объекта:

{iso standard 10303 part(1051) version(2) schema(1) geometric-tolerance-arm(1)}

Смысл данного обозначения установлен в ИСО/МЭК 8824-1 и описан в ИСО 10303-1.

В.2.2 Обозначение схемы geometric_tolerance_mim

Для обеспечения однозначного обозначения в открытой системе схеме geometric_tolerance_mim присвоен следующий идентификатор объекта:

{iso standard 10303 part(1051) version(2) schema(1) geometric-tolerance-mim(2)}

Смысл данного обозначения установлен в ИСО/МЭК 8824-1 и описан в ИСО 10303-1.

Приложение С
(справочное)

EXPRESS-G диаграммы прикладной эталонной модели

Диаграммы на рисунках С.1 - С.3 получены из сокращенного листинга ПЭМ на языке EXPRESS, определенного в разделе 4. В диаграммах использована графическая нотация EXPRESS-G языка EXPRESS.

Настоящее приложение содержит два разных представления ПЭМ рассматриваемого прикладного модуля:

- представление на уровне схемы отображает импорт конструкций, определенных в схемах ПЭМ других прикладных модулей, в схему ПЭМ данного прикладного модуля с помощью операторов USE FROM;

- представление на уровне объектов отображает конструкции на языке EXPRESS, определенные в схеме ПЭМ данного прикладного модуля, и ссылки на импортируемые конструкции, которые конкретизированы или на которые имеются ссылки в конструкциях схемы ПЭМ рассматриваемого прикладного модуля.

Примечание - Оба этих представления не являются полными. Представление на уровне схем не представляет в схеме ПЭМ косвенно импортируемые модули. Представление на уровне объектов не представляет импортируемые конструкции, которые не были конкретизированы или на которые не ссылались конструкции схемы ПЭМ рассматриваемого прикладного модуля.

Описание EXPRESS-G установлено в ИСО 10303-11, приложение D.

Рисунок С.1 - Представление ПЭМ на уровне схем в формате EXPRESS-G

Рисунок С.2 - Представление ПЭМ на уровне объектов в формате EXPRESS-G (диаграмма 1 из 2)

Рисунок С.3 - Представление ПЭМ на уровне объектов в формате EXPRESS-G (диаграмма 2 из 2)

Приложение D
(справочное)

EXPRESS-G диаграммы интерпретированной модели прикладного модуля

Диаграммы на рисунках D.1 и D.2 получены из сокращенного листинга ИММ на языке EXPRESS, определенного в 5.2. В диаграммах использована графическая нотация EXPRESS-G языка EXPRESS.

В настоящем приложении приведены два разных представления ИММ рассматриваемого прикладного модуля:

- представление на уровне схемы отображает импорт конструкций, определенных в схемах ИММ других прикладных модулей, в схему ИММ данного прикладного модуля с помощью операторов USE FROM;

- представление на уровне объектов отображает конструкции на языке EXPRESS, определенные в схеме ИММ данного прикладного модуля, и ссылки на импортируемые конструкции, которые конкретизированы или на которые имеются ссылки в конструкциях схемы ИММ рассматриваемого прикладного модуля.

Рисунок D.1 - Представление ИММ на уровне схем в формате EXPRESS-G

Рисунок D.2 - Представление ИММ на уровне объектов в формате EXPRESS-G

Примечание - Оба этих представления не являются полными. Представление на уровне схем не представляет в схеме ИММ косвенно импортируемые модули. Представление на уровне объектов не представляет импортируемые конструкции, которые не были конкретизированы или на которые не ссылались конструкции схемы ИММ рассматриваемого прикладного модуля.

Описание EXPRESS-G установлено в ИСО 10303-11, приложение D.

Приложение Е
(справочное)

Машинно-интерпретируемые листинги

В настоящем приложении приведены ссылки на сайты, на которых находятся листинги наименований объектов на языке EXPRESS и соответствующих сокращенных наименований, установленных или на которые даются ссылки в настоящем стандарте. На этих же сайтах находятся листинги всех EXPRESS-схем, установленных в настоящем стандарте, без комментариев и другого поясняющего текста. Эти листинги доступны в машинно-интерпретируемой форме (таблица Е.1)и могут быть получены последующим адресам URL:

сокращенные наименования: http://www.tc184-sc4.org/Short_Names/

EXPRESS: http://www.td 84-sc4.org/EXPRESS/

Таблица Е.1 - Листинги ПЭМ и ИММ на языке EXPRESS

Описание

Идентификатор

Сокращенный листинг ПЭМ на языке EXPRESS

ISO TC184/SC4/WG12 N2876

Сокращенный листинг ИММ на языке EXPRESS

ISO TC184/SC4/WG12 N2877

Если доступ к этим сайтам невозможен, необходимо обратиться в центральный секретариат ISO или непосредственно в секретариат ISO TC184/SC4 по адресу электронной почты: sc4sec@tc184-sc4.org.

Примечание - Информация, представленная в машинно-интерпретированном виде по указанным выше адресам URL, является справочной. Обязательным является текст настоящего стандарта.

Приложение ДА
(справочное)

Сведения о соответствии ссылочных международных стандартов
ссылочным национальным стандартам Российской Федерации

Таблица ДА.1

Обозначение ссылочного международного стандарта

Степень соответствия

Обозначение и наименование соответствующего национального стандарта

ИСО 1101:2004

-

*

ИСО 5458:1998

-

*

ИСО 5459:1981

-

*

ИСО/МЭК 8824-1:1995

IDT

ГОСТ Р ИСО/МЭК 8824-1-2001 Информационная технология. Абстрактная синтаксическая нотация версии один (АСН.1). Часть 1. Спецификация основной нотации

ИСО 10303-1:1994

IDT

ГОСТ Р ИСО 10303-1-99 Системы автоматизации производства и их интеграция. Представление данных об изделии и обмен этими данными. Часть 1. Общие представления и основополагающие принципы

ИСО 10303-11:1994

IDT

ГОСТ Р ИСО 10303-11-2009 Системы автоматизации производства и их интеграция. Представление данных об изделии и обмен этими данными. Часть 11. Методы описания. Справочное руководство по языку EXPRESS

ИСО 10303-21:2002

IDT

ГОСТ Р ИСО 10303-21-2002 Системы автоматизации производства и их интеграция. Представление данных об изделии и обмен этими данными. Часть 21. Методы реализации. Кодирование открытым текстом структуры обмена

ИСО 10303-41:1994

IDT

ГОСТ Р ИСО 10303-41-99 Системы автоматизации производства и их интеграция. Представление данных об изделии и обмен этими данными. Часть 41. Интегрированные обобщенные ресурсы. Основы описания и поддержки изделий

ИСО 10303-45:1998

IDT

ГОСТ Р ИСО 10303-45-2000 Системы автоматизации производства и их интеграция. Представление данных об изделии и обмен этими данными. Часть 45. Интегрированные обобщенные ресурсы. Материалы.

ИСО 10303-47:1997

-

*

ИСО 10303-202:1996

-

*

ИСО 10303-519:2000

-

*

ИСО/ТС 10303-1001:2004

-

*

ИСО/ТС 10303-1004:2006

-

*

ИСО/ТС 10303-1017:2004

-

*

ИСО/ТС 10303-1032:2006

-

*

ИСО/ТС 10303-1054:2004

-

*

ИСО/ТС 10303-1118:2004

-

*

ИСО/ТС 10303-1130:2006

-

*

* Соответствующий национальный стандарт отсутствует. До его утверждения рекомендуется использовать перевод на русский язык данного международного стандарта. Перевод данного международного стандарта находится в Федеральном информационном фонде технических регламентов и стандартов.

Примечание - В настоящей таблице использовано следующее условное обозначение степени соответствия стандартов:

IDT - идентичные стандарты.

 

Ключевые слова: автоматизация, средства автоматизации, прикладные автоматизированные системы, промышленные изделия, данные, представление данных, обмен данными, геометрический допуск, поле допуска, отклонение формы, отклонение от плоскостности, отклонение от прямолинейности, отклонение от цилиндричности, отклонение от крутости



© 2013 Ёшкин Кот :-)