Информационная система
«Ёшкин Кот»

Скачать базу одним архивом
Скачать обновления
История создания базы
Карта сайта

Скачать ГОСТ Р ИСО/HL7 27932-2015 Информатизация здоровья. Стандарты обмена данными. Архитектура клинических документов HL7. Выпуск 2

Дата актуализации: 10.08.2017

ГОСТ Р ИСО/HL7 27932-2015

Информатизация здоровья. Стандарты обмена данными. Архитектура клинических документов HL7. Выпуск 2

Обозначение: ГОСТ Р ИСО/HL7 27932-2015
Обозначение англ: 27932-2015
Статус:введен впервые
Название рус.:Информатизация здоровья. Стандарты обмена данными. Архитектура клинических документов HL7. Выпуск 2
Название англ.:Health informatics. Data exchange standards HL7. Clinical document architecture. Release 2
Дата добавления в базу:01.02.2017
Дата актуализации:05.05.2017
Дата введения:01.11.2016
Область применения:Областью применения архитектуры клинических документов (АКД) является стандартизация клинических документов для целей обмена. Формат данных клинических документов за пределами контекста обмена (например, используемый для хранения клинических документов) в стандарте не затрагивается.
Оглавление:1 Область применения
2 Нормативные ссылки
3 Термины и определения
4 Сокращения
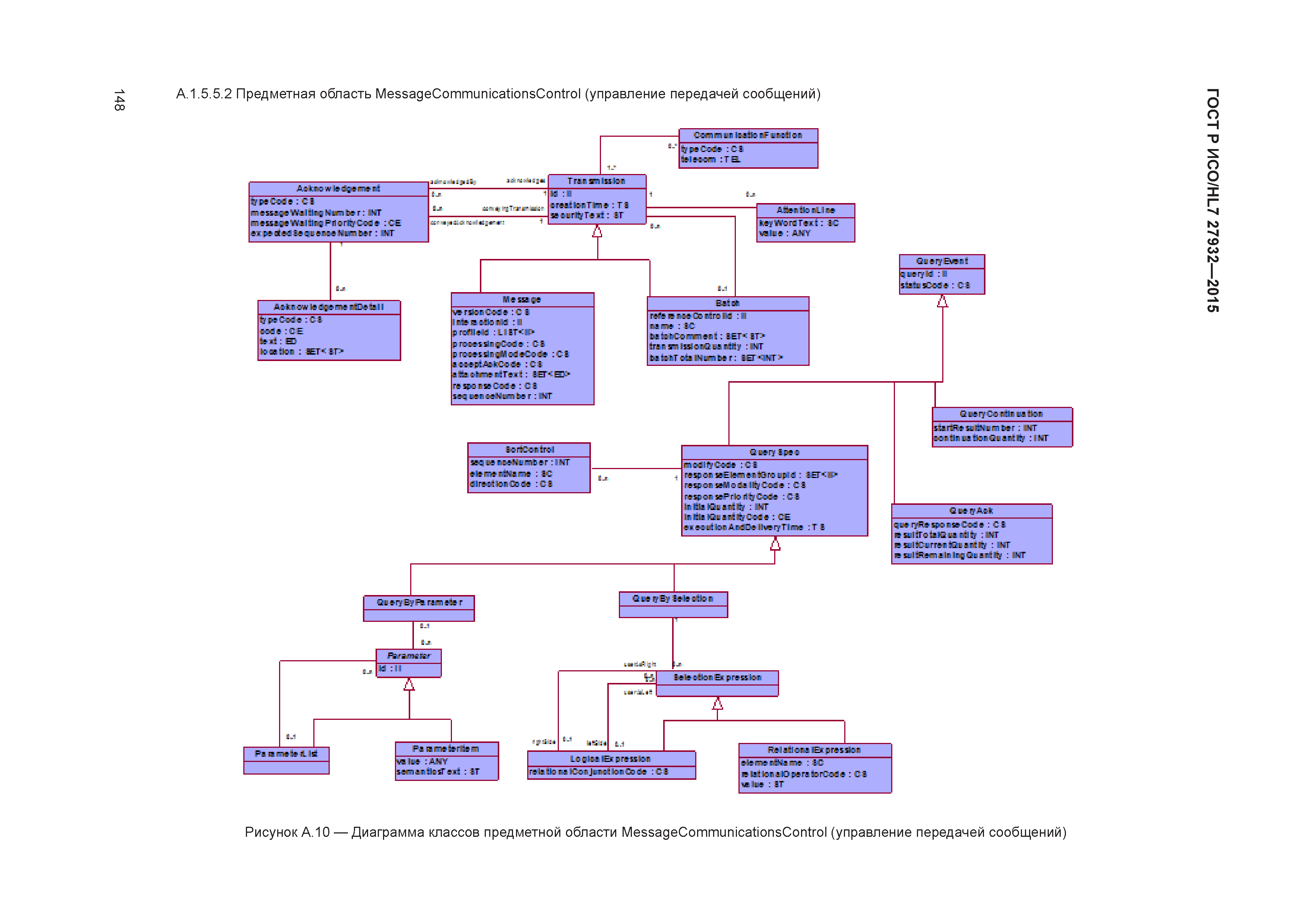
5 Архитектура клинических документов HL7, выпуск 2
   5.1 Обзор АКД
   5.2 Введение в технические артефакты АКД
   5.3 Передача АКД-документов в сообщениях HL7
   5.4 Модель АКД R-MIM
   5.5 Иерархическое описание структуры АКД-документов
   5.6 Реализация АКД на языке XML
   5.7 Примеры
   5.8 Указания по реализации
6 Иерархическое описание АКД-документов и графическое представление модели R-MIM
   6.1 Иерархическое описание АКД-документов (POCD_HD000040)
   6.2 Графическое представление модели АКД R-MIM
Приложение А (справочное) Эталонная информационная модель HL7
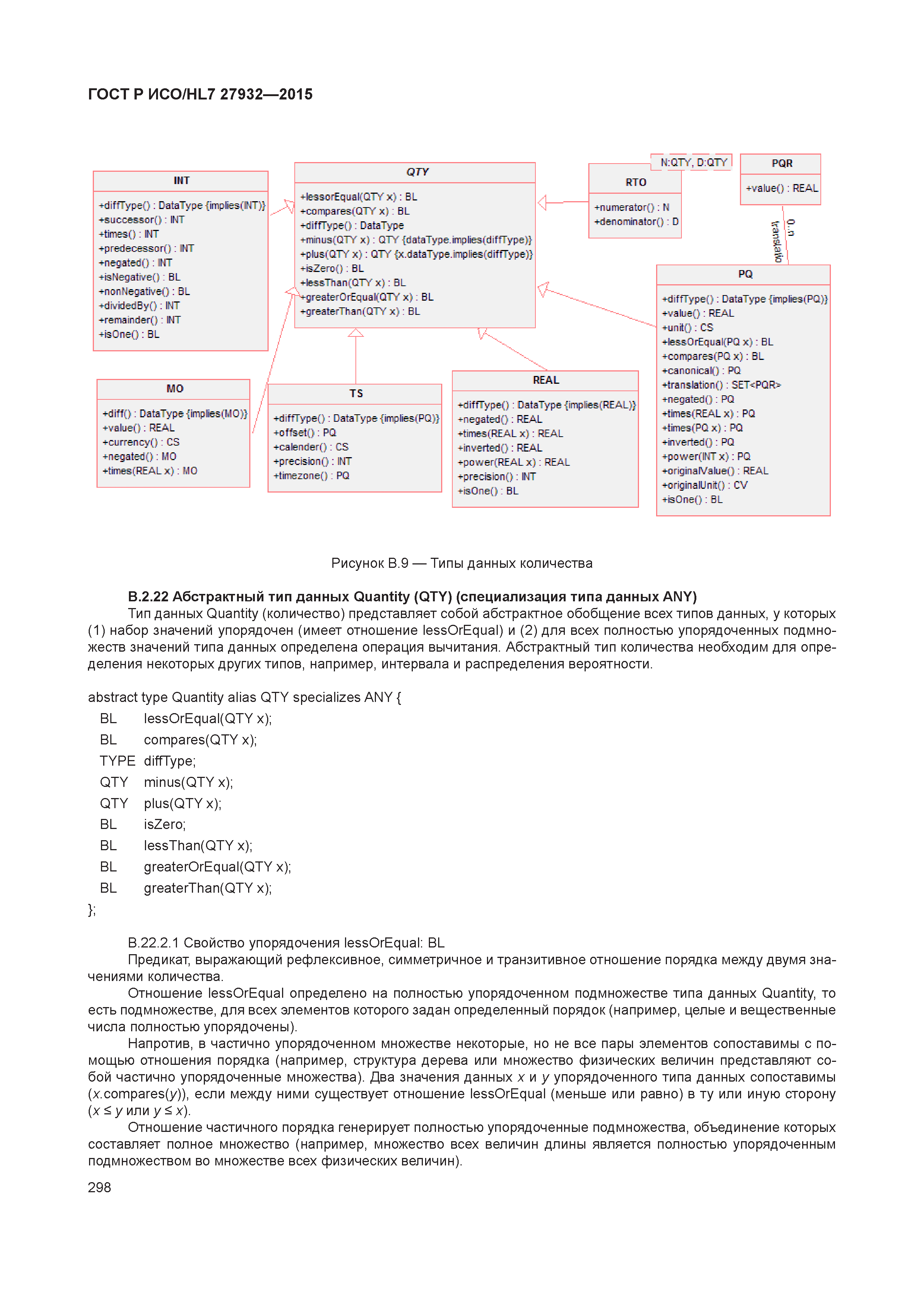
Приложение В (справочное) Типы данных. Абстрактная спецификация
Приложение С (справочное) Словарные домены HL7
Приложение D (справочное) Опечатки в АКД, выпуск 2 (по состоянию на 20 января 2009 г.)
Приложение Е (справочное) Примеры АКД-документов
Приложение F (справочное) XML-схемы
Приложение G (справочное) Руководство по стандартам HL7, версия 3
Приложение ДА (справочное) Сведения о соответствии ссылочных международных стандартов национальным стандартам Российской Федерации
Разработан: ФГБУ ЦНИИОИЗ Минздрава
ФБУ Консультационно-внедренческая фирма в области международной стандартизации и сертификации - Фирма ИНТЕРСТАНДАРТ
Утверждён:28.12.2015 Федеральное агентство по техническому регулированию и метрологии (2224-ст)
Издан: Стандартинформ (2016 г. )
Расположен в:Техническая документация Электроэнергия ИНФОРМАЦИОННЫЕ ТЕХНОЛОГИИ. МАШИНЫ КОНТОРСКИЕ Применение информационных технологий Применение информационных технологий в здравоохранении Экология ИНФОРМАЦИОННЫЕ ТЕХНОЛОГИИ. МАШИНЫ КОНТОРСКИЕ Применение информационных технологий Применение информационных технологий в здравоохранении
ГОСТ Р ИСО/HL7 27932-2015ГОСТ Р ИСО/HL7 27932-2015ГОСТ Р ИСО/HL7 27932-2015ГОСТ Р ИСО/HL7 27932-2015ГОСТ Р ИСО/HL7 27932-2015ГОСТ Р ИСО/HL7 27932-2015ГОСТ Р ИСО/HL7 27932-2015ГОСТ Р ИСО/HL7 27932-2015ГОСТ Р ИСО/HL7 27932-2015ГОСТ Р ИСО/HL7 27932-2015ГОСТ Р ИСО/HL7 27932-2015ГОСТ Р ИСО/HL7 27932-2015ГОСТ Р ИСО/HL7 27932-2015ГОСТ Р ИСО/HL7 27932-2015ГОСТ Р ИСО/HL7 27932-2015ГОСТ Р ИСО/HL7 27932-2015ГОСТ Р ИСО/HL7 27932-2015ГОСТ Р ИСО/HL7 27932-2015ГОСТ Р ИСО/HL7 27932-2015ГОСТ Р ИСО/HL7 27932-2015ГОСТ Р ИСО/HL7 27932-2015ГОСТ Р ИСО/HL7 27932-2015ГОСТ Р ИСО/HL7 27932-2015ГОСТ Р ИСО/HL7 27932-2015ГОСТ Р ИСО/HL7 27932-2015ГОСТ Р ИСО/HL7 27932-2015ГОСТ Р ИСО/HL7 27932-2015ГОСТ Р ИСО/HL7 27932-2015ГОСТ Р ИСО/HL7 27932-2015ГОСТ Р ИСО/HL7 27932-2015ГОСТ Р ИСО/HL7 27932-2015ГОСТ Р ИСО/HL7 27932-2015ГОСТ Р ИСО/HL7 27932-2015ГОСТ Р ИСО/HL7 27932-2015ГОСТ Р ИСО/HL7 27932-2015ГОСТ Р ИСО/HL7 27932-2015ГОСТ Р ИСО/HL7 27932-2015ГОСТ Р ИСО/HL7 27932-2015ГОСТ Р ИСО/HL7 27932-2015ГОСТ Р ИСО/HL7 27932-2015ГОСТ Р ИСО/HL7 27932-2015ГОСТ Р ИСО/HL7 27932-2015ГОСТ Р ИСО/HL7 27932-2015ГОСТ Р ИСО/HL7 27932-2015ГОСТ Р ИСО/HL7 27932-2015ГОСТ Р ИСО/HL7 27932-2015ГОСТ Р ИСО/HL7 27932-2015ГОСТ Р ИСО/HL7 27932-2015ГОСТ Р ИСО/HL7 27932-2015ГОСТ Р ИСО/HL7 27932-2015ГОСТ Р ИСО/HL7 27932-2015ГОСТ Р ИСО/HL7 27932-2015ГОСТ Р ИСО/HL7 27932-2015ГОСТ Р ИСО/HL7 27932-2015ГОСТ Р ИСО/HL7 27932-2015ГОСТ Р ИСО/HL7 27932-2015ГОСТ Р ИСО/HL7 27932-2015ГОСТ Р ИСО/HL7 27932-2015ГОСТ Р ИСО/HL7 27932-2015ГОСТ Р ИСО/HL7 27932-2015ГОСТ Р ИСО/HL7 27932-2015ГОСТ Р ИСО/HL7 27932-2015ГОСТ Р ИСО/HL7 27932-2015ГОСТ Р ИСО/HL7 27932-2015ГОСТ Р ИСО/HL7 27932-2015ГОСТ Р ИСО/HL7 27932-2015ГОСТ Р ИСО/HL7 27932-2015ГОСТ Р ИСО/HL7 27932-2015ГОСТ Р ИСО/HL7 27932-2015ГОСТ Р ИСО/HL7 27932-2015ГОСТ Р ИСО/HL7 27932-2015ГОСТ Р ИСО/HL7 27932-2015ГОСТ Р ИСО/HL7 27932-2015ГОСТ Р ИСО/HL7 27932-2015ГОСТ Р ИСО/HL7 27932-2015ГОСТ Р ИСО/HL7 27932-2015ГОСТ Р ИСО/HL7 27932-2015ГОСТ Р ИСО/HL7 27932-2015ГОСТ Р ИСО/HL7 27932-2015ГОСТ Р ИСО/HL7 27932-2015ГОСТ Р ИСО/HL7 27932-2015ГОСТ Р ИСО/HL7 27932-2015ГОСТ Р ИСО/HL7 27932-2015ГОСТ Р ИСО/HL7 27932-2015ГОСТ Р ИСО/HL7 27932-2015ГОСТ Р ИСО/HL7 27932-2015ГОСТ Р ИСО/HL7 27932-2015ГОСТ Р ИСО/HL7 27932-2015ГОСТ Р ИСО/HL7 27932-2015ГОСТ Р ИСО/HL7 27932-2015ГОСТ Р ИСО/HL7 27932-2015ГОСТ Р ИСО/HL7 27932-2015ГОСТ Р ИСО/HL7 27932-2015ГОСТ Р ИСО/HL7 27932-2015ГОСТ Р ИСО/HL7 27932-2015ГОСТ Р ИСО/HL7 27932-2015ГОСТ Р ИСО/HL7 27932-2015ГОСТ Р ИСО/HL7 27932-2015ГОСТ Р ИСО/HL7 27932-2015ГОСТ Р ИСО/HL7 27932-2015ГОСТ Р ИСО/HL7 27932-2015ГОСТ Р ИСО/HL7 27932-2015ГОСТ Р ИСО/HL7 27932-2015ГОСТ Р ИСО/HL7 27932-2015ГОСТ Р ИСО/HL7 27932-2015ГОСТ Р ИСО/HL7 27932-2015ГОСТ Р ИСО/HL7 27932-2015ГОСТ Р ИСО/HL7 27932-2015ГОСТ Р ИСО/HL7 27932-2015ГОСТ Р ИСО/HL7 27932-2015ГОСТ Р ИСО/HL7 27932-2015ГОСТ Р ИСО/HL7 27932-2015ГОСТ Р ИСО/HL7 27932-2015ГОСТ Р ИСО/HL7 27932-2015ГОСТ Р ИСО/HL7 27932-2015ГОСТ Р ИСО/HL7 27932-2015ГОСТ Р ИСО/HL7 27932-2015ГОСТ Р ИСО/HL7 27932-2015ГОСТ Р ИСО/HL7 27932-2015ГОСТ Р ИСО/HL7 27932-2015ГОСТ Р ИСО/HL7 27932-2015ГОСТ Р ИСО/HL7 27932-2015ГОСТ Р ИСО/HL7 27932-2015ГОСТ Р ИСО/HL7 27932-2015ГОСТ Р ИСО/HL7 27932-2015ГОСТ Р ИСО/HL7 27932-2015ГОСТ Р ИСО/HL7 27932-2015ГОСТ Р ИСО/HL7 27932-2015ГОСТ Р ИСО/HL7 27932-2015ГОСТ Р ИСО/HL7 27932-2015ГОСТ Р ИСО/HL7 27932-2015ГОСТ Р ИСО/HL7 27932-2015ГОСТ Р ИСО/HL7 27932-2015ГОСТ Р ИСО/HL7 27932-2015ГОСТ Р ИСО/HL7 27932-2015ГОСТ Р ИСО/HL7 27932-2015ГОСТ Р ИСО/HL7 27932-2015ГОСТ Р ИСО/HL7 27932-2015ГОСТ Р ИСО/HL7 27932-2015ГОСТ Р ИСО/HL7 27932-2015ГОСТ Р ИСО/HL7 27932-2015ГОСТ Р ИСО/HL7 27932-2015ГОСТ Р ИСО/HL7 27932-2015ГОСТ Р ИСО/HL7 27932-2015ГОСТ Р ИСО/HL7 27932-2015ГОСТ Р ИСО/HL7 27932-2015ГОСТ Р ИСО/HL7 27932-2015ГОСТ Р ИСО/HL7 27932-2015ГОСТ Р ИСО/HL7 27932-2015ГОСТ Р ИСО/HL7 27932-2015ГОСТ Р ИСО/HL7 27932-2015ГОСТ Р ИСО/HL7 27932-2015ГОСТ Р ИСО/HL7 27932-2015ГОСТ Р ИСО/HL7 27932-2015ГОСТ Р ИСО/HL7 27932-2015ГОСТ Р ИСО/HL7 27932-2015ГОСТ Р ИСО/HL7 27932-2015ГОСТ Р ИСО/HL7 27932-2015ГОСТ Р ИСО/HL7 27932-2015ГОСТ Р ИСО/HL7 27932-2015ГОСТ Р ИСО/HL7 27932-2015ГОСТ Р ИСО/HL7 27932-2015ГОСТ Р ИСО/HL7 27932-2015ГОСТ Р ИСО/HL7 27932-2015ГОСТ Р ИСО/HL7 27932-2015ГОСТ Р ИСО/HL7 27932-2015ГОСТ Р ИСО/HL7 27932-2015ГОСТ Р ИСО/HL7 27932-2015ГОСТ Р ИСО/HL7 27932-2015ГОСТ Р ИСО/HL7 27932-2015ГОСТ Р ИСО/HL7 27932-2015ГОСТ Р ИСО/HL7 27932-2015ГОСТ Р ИСО/HL7 27932-2015ГОСТ Р ИСО/HL7 27932-2015ГОСТ Р ИСО/HL7 27932-2015ГОСТ Р ИСО/HL7 27932-2015ГОСТ Р ИСО/HL7 27932-2015ГОСТ Р ИСО/HL7 27932-2015ГОСТ Р ИСО/HL7 27932-2015ГОСТ Р ИСО/HL7 27932-2015ГОСТ Р ИСО/HL7 27932-2015ГОСТ Р ИСО/HL7 27932-2015ГОСТ Р ИСО/HL7 27932-2015ГОСТ Р ИСО/HL7 27932-2015ГОСТ Р ИСО/HL7 27932-2015ГОСТ Р ИСО/HL7 27932-2015ГОСТ Р ИСО/HL7 27932-2015ГОСТ Р ИСО/HL7 27932-2015ГОСТ Р ИСО/HL7 27932-2015ГОСТ Р ИСО/HL7 27932-2015ГОСТ Р ИСО/HL7 27932-2015ГОСТ Р ИСО/HL7 27932-2015ГОСТ Р ИСО/HL7 27932-2015ГОСТ Р ИСО/HL7 27932-2015ГОСТ Р ИСО/HL7 27932-2015ГОСТ Р ИСО/HL7 27932-2015ГОСТ Р ИСО/HL7 27932-2015ГОСТ Р ИСО/HL7 27932-2015ГОСТ Р ИСО/HL7 27932-2015ГОСТ Р ИСО/HL7 27932-2015ГОСТ Р ИСО/HL7 27932-2015ГОСТ Р ИСО/HL7 27932-2015ГОСТ Р ИСО/HL7 27932-2015ГОСТ Р ИСО/HL7 27932-2015ГОСТ Р ИСО/HL7 27932-2015ГОСТ Р ИСО/HL7 27932-2015ГОСТ Р ИСО/HL7 27932-2015ГОСТ Р ИСО/HL7 27932-2015ГОСТ Р ИСО/HL7 27932-2015ГОСТ Р ИСО/HL7 27932-2015ГОСТ Р ИСО/HL7 27932-2015ГОСТ Р ИСО/HL7 27932-2015ГОСТ Р ИСО/HL7 27932-2015ГОСТ Р ИСО/HL7 27932-2015ГОСТ Р ИСО/HL7 27932-2015ГОСТ Р ИСО/HL7 27932-2015ГОСТ Р ИСО/HL7 27932-2015ГОСТ Р ИСО/HL7 27932-2015ГОСТ Р ИСО/HL7 27932-2015ГОСТ Р ИСО/HL7 27932-2015ГОСТ Р ИСО/HL7 27932-2015ГОСТ Р ИСО/HL7 27932-2015ГОСТ Р ИСО/HL7 27932-2015ГОСТ Р ИСО/HL7 27932-2015ГОСТ Р ИСО/HL7 27932-2015ГОСТ Р ИСО/HL7 27932-2015ГОСТ Р ИСО/HL7 27932-2015ГОСТ Р ИСО/HL7 27932-2015ГОСТ Р ИСО/HL7 27932-2015ГОСТ Р ИСО/HL7 27932-2015ГОСТ Р ИСО/HL7 27932-2015ГОСТ Р ИСО/HL7 27932-2015ГОСТ Р ИСО/HL7 27932-2015ГОСТ Р ИСО/HL7 27932-2015ГОСТ Р ИСО/HL7 27932-2015ГОСТ Р ИСО/HL7 27932-2015ГОСТ Р ИСО/HL7 27932-2015ГОСТ Р ИСО/HL7 27932-2015ГОСТ Р ИСО/HL7 27932-2015ГОСТ Р ИСО/HL7 27932-2015ГОСТ Р ИСО/HL7 27932-2015ГОСТ Р ИСО/HL7 27932-2015ГОСТ Р ИСО/HL7 27932-2015ГОСТ Р ИСО/HL7 27932-2015ГОСТ Р ИСО/HL7 27932-2015ГОСТ Р ИСО/HL7 27932-2015ГОСТ Р ИСО/HL7 27932-2015ГОСТ Р ИСО/HL7 27932-2015ГОСТ Р ИСО/HL7 27932-2015ГОСТ Р ИСО/HL7 27932-2015ГОСТ Р ИСО/HL7 27932-2015ГОСТ Р ИСО/HL7 27932-2015ГОСТ Р ИСО/HL7 27932-2015ГОСТ Р ИСО/HL7 27932-2015ГОСТ Р ИСО/HL7 27932-2015ГОСТ Р ИСО/HL7 27932-2015ГОСТ Р ИСО/HL7 27932-2015ГОСТ Р ИСО/HL7 27932-2015ГОСТ Р ИСО/HL7 27932-2015ГОСТ Р ИСО/HL7 27932-2015ГОСТ Р ИСО/HL7 27932-2015ГОСТ Р ИСО/HL7 27932-2015ГОСТ Р ИСО/HL7 27932-2015ГОСТ Р ИСО/HL7 27932-2015ГОСТ Р ИСО/HL7 27932-2015ГОСТ Р ИСО/HL7 27932-2015ГОСТ Р ИСО/HL7 27932-2015ГОСТ Р ИСО/HL7 27932-2015ГОСТ Р ИСО/HL7 27932-2015ГОСТ Р ИСО/HL7 27932-2015ГОСТ Р ИСО/HL7 27932-2015ГОСТ Р ИСО/HL7 27932-2015ГОСТ Р ИСО/HL7 27932-2015ГОСТ Р ИСО/HL7 27932-2015ГОСТ Р ИСО/HL7 27932-2015ГОСТ Р ИСО/HL7 27932-2015ГОСТ Р ИСО/HL7 27932-2015ГОСТ Р ИСО/HL7 27932-2015ГОСТ Р ИСО/HL7 27932-2015ГОСТ Р ИСО/HL7 27932-2015ГОСТ Р ИСО/HL7 27932-2015ГОСТ Р ИСО/HL7 27932-2015ГОСТ Р ИСО/HL7 27932-2015ГОСТ Р ИСО/HL7 27932-2015ГОСТ Р ИСО/HL7 27932-2015ГОСТ Р ИСО/HL7 27932-2015ГОСТ Р ИСО/HL7 27932-2015ГОСТ Р ИСО/HL7 27932-2015ГОСТ Р ИСО/HL7 27932-2015ГОСТ Р ИСО/HL7 27932-2015ГОСТ Р ИСО/HL7 27932-2015ГОСТ Р ИСО/HL7 27932-2015ГОСТ Р ИСО/HL7 27932-2015ГОСТ Р ИСО/HL7 27932-2015ГОСТ Р ИСО/HL7 27932-2015ГОСТ Р ИСО/HL7 27932-2015ГОСТ Р ИСО/HL7 27932-2015ГОСТ Р ИСО/HL7 27932-2015ГОСТ Р ИСО/HL7 27932-2015ГОСТ Р ИСО/HL7 27932-2015ГОСТ Р ИСО/HL7 27932-2015ГОСТ Р ИСО/HL7 27932-2015ГОСТ Р ИСО/HL7 27932-2015ГОСТ Р ИСО/HL7 27932-2015ГОСТ Р ИСО/HL7 27932-2015ГОСТ Р ИСО/HL7 27932-2015ГОСТ Р ИСО/HL7 27932-2015ГОСТ Р ИСО/HL7 27932-2015ГОСТ Р ИСО/HL7 27932-2015ГОСТ Р ИСО/HL7 27932-2015ГОСТ Р ИСО/HL7 27932-2015ГОСТ Р ИСО/HL7 27932-2015ГОСТ Р ИСО/HL7 27932-2015ГОСТ Р ИСО/HL7 27932-2015ГОСТ Р ИСО/HL7 27932-2015ГОСТ Р ИСО/HL7 27932-2015ГОСТ Р ИСО/HL7 27932-2015ГОСТ Р ИСО/HL7 27932-2015ГОСТ Р ИСО/HL7 27932-2015ГОСТ Р ИСО/HL7 27932-2015ГОСТ Р ИСО/HL7 27932-2015ГОСТ Р ИСО/HL7 27932-2015ГОСТ Р ИСО/HL7 27932-2015ГОСТ Р ИСО/HL7 27932-2015ГОСТ Р ИСО/HL7 27932-2015ГОСТ Р ИСО/HL7 27932-2015ГОСТ Р ИСО/HL7 27932-2015ГОСТ Р ИСО/HL7 27932-2015ГОСТ Р ИСО/HL7 27932-2015ГОСТ Р ИСО/HL7 27932-2015ГОСТ Р ИСО/HL7 27932-2015ГОСТ Р ИСО/HL7 27932-2015ГОСТ Р ИСО/HL7 27932-2015ГОСТ Р ИСО/HL7 27932-2015ГОСТ Р ИСО/HL7 27932-2015ГОСТ Р ИСО/HL7 27932-2015ГОСТ Р ИСО/HL7 27932-2015ГОСТ Р ИСО/HL7 27932-2015ГОСТ Р ИСО/HL7 27932-2015ГОСТ Р ИСО/HL7 27932-2015ГОСТ Р ИСО/HL7 27932-2015ГОСТ Р ИСО/HL7 27932-2015ГОСТ Р ИСО/HL7 27932-2015ГОСТ Р ИСО/HL7 27932-2015ГОСТ Р ИСО/HL7 27932-2015ГОСТ Р ИСО/HL7 27932-2015ГОСТ Р ИСО/HL7 27932-2015ГОСТ Р ИСО/HL7 27932-2015ГОСТ Р ИСО/HL7 27932-2015ГОСТ Р ИСО/HL7 27932-2015ГОСТ Р ИСО/HL7 27932-2015ГОСТ Р ИСО/HL7 27932-2015ГОСТ Р ИСО/HL7 27932-2015ГОСТ Р ИСО/HL7 27932-2015ГОСТ Р ИСО/HL7 27932-2015ГОСТ Р ИСО/HL7 27932-2015ГОСТ Р ИСО/HL7 27932-2015ГОСТ Р ИСО/HL7 27932-2015ГОСТ Р ИСО/HL7 27932-2015ГОСТ Р ИСО/HL7 27932-2015ГОСТ Р ИСО/HL7 27932-2015ГОСТ Р ИСО/HL7 27932-2015ГОСТ Р ИСО/HL7 27932-2015ГОСТ Р ИСО/HL7 27932-2015ГОСТ Р ИСО/HL7 27932-2015ГОСТ Р ИСО/HL7 27932-2015ГОСТ Р ИСО/HL7 27932-2015ГОСТ Р ИСО/HL7 27932-2015ГОСТ Р ИСО/HL7 27932-2015ГОСТ Р ИСО/HL7 27932-2015ГОСТ Р ИСО/HL7 27932-2015ГОСТ Р ИСО/HL7 27932-2015ГОСТ Р ИСО/HL7 27932-2015ГОСТ Р ИСО/HL7 27932-2015ГОСТ Р ИСО/HL7 27932-2015ГОСТ Р ИСО/HL7 27932-2015ГОСТ Р ИСО/HL7 27932-2015ГОСТ Р ИСО/HL7 27932-2015ГОСТ Р ИСО/HL7 27932-2015ГОСТ Р ИСО/HL7 27932-2015ГОСТ Р ИСО/HL7 27932-2015ГОСТ Р ИСО/HL7 27932-2015ГОСТ Р ИСО/HL7 27932-2015ГОСТ Р ИСО/HL7 27932-2015ГОСТ Р ИСО/HL7 27932-2015ГОСТ Р ИСО/HL7 27932-2015ГОСТ Р ИСО/HL7 27932-2015ГОСТ Р ИСО/HL7 27932-2015ГОСТ Р ИСО/HL7 27932-2015ГОСТ Р ИСО/HL7 27932-2015ГОСТ Р ИСО/HL7 27932-2015ГОСТ Р ИСО/HL7 27932-2015ГОСТ Р ИСО/HL7 27932-2015ГОСТ Р ИСО/HL7 27932-2015ГОСТ Р ИСО/HL7 27932-2015ГОСТ Р ИСО/HL7 27932-2015ГОСТ Р ИСО/HL7 27932-2015ГОСТ Р ИСО/HL7 27932-2015ГОСТ Р ИСО/HL7 27932-2015ГОСТ Р ИСО/HL7 27932-2015ГОСТ Р ИСО/HL7 27932-2015ГОСТ Р ИСО/HL7 27932-2015ГОСТ Р ИСО/HL7 27932-2015ГОСТ Р ИСО/HL7 27932-2015ГОСТ Р ИСО/HL7 27932-2015ГОСТ Р ИСО/HL7 27932-2015ГОСТ Р ИСО/HL7 27932-2015ГОСТ Р ИСО/HL7 27932-2015ГОСТ Р ИСО/HL7 27932-2015ГОСТ Р ИСО/HL7 27932-2015ГОСТ Р ИСО/HL7 27932-2015ГОСТ Р ИСО/HL7 27932-2015ГОСТ Р ИСО/HL7 27932-2015ГОСТ Р ИСО/HL7 27932-2015ГОСТ Р ИСО/HL7 27932-2015ГОСТ Р ИСО/HL7 27932-2015ГОСТ Р ИСО/HL7 27932-2015ГОСТ Р ИСО/HL7 27932-2015ГОСТ Р ИСО/HL7 27932-2015ГОСТ Р ИСО/HL7 27932-2015ГОСТ Р ИСО/HL7 27932-2015ГОСТ Р ИСО/HL7 27932-2015ГОСТ Р ИСО/HL7 27932-2015ГОСТ Р ИСО/HL7 27932-2015ГОСТ Р ИСО/HL7 27932-2015ГОСТ Р ИСО/HL7 27932-2015ГОСТ Р ИСО/HL7 27932-2015ГОСТ Р ИСО/HL7 27932-2015ГОСТ Р ИСО/HL7 27932-2015ГОСТ Р ИСО/HL7 27932-2015ГОСТ Р ИСО/HL7 27932-2015ГОСТ Р ИСО/HL7 27932-2015ГОСТ Р ИСО/HL7 27932-2015ГОСТ Р ИСО/HL7 27932-2015ГОСТ Р ИСО/HL7 27932-2015ГОСТ Р ИСО/HL7 27932-2015ГОСТ Р ИСО/HL7 27932-2015ГОСТ Р ИСО/HL7 27932-2015ГОСТ Р ИСО/HL7 27932-2015ГОСТ Р ИСО/HL7 27932-2015ГОСТ Р ИСО/HL7 27932-2015ГОСТ Р ИСО/HL7 27932-2015ГОСТ Р ИСО/HL7 27932-2015ГОСТ Р ИСО/HL7 27932-2015ГОСТ Р ИСО/HL7 27932-2015ГОСТ Р ИСО/HL7 27932-2015ГОСТ Р ИСО/HL7 27932-2015ГОСТ Р ИСО/HL7 27932-2015ГОСТ Р ИСО/HL7 27932-2015ГОСТ Р ИСО/HL7 27932-2015ГОСТ Р ИСО/HL7 27932-2015ГОСТ Р ИСО/HL7 27932-2015ГОСТ Р ИСО/HL7 27932-2015ГОСТ Р ИСО/HL7 27932-2015ГОСТ Р ИСО/HL7 27932-2015ГОСТ Р ИСО/HL7 27932-2015ГОСТ Р ИСО/HL7 27932-2015ГОСТ Р ИСО/HL7 27932-2015ГОСТ Р ИСО/HL7 27932-2015ГОСТ Р ИСО/HL7 27932-2015ГОСТ Р ИСО/HL7 27932-2015ГОСТ Р ИСО/HL7 27932-2015ГОСТ Р ИСО/HL7 27932-2015ГОСТ Р ИСО/HL7 27932-2015ГОСТ Р ИСО/HL7 27932-2015ГОСТ Р ИСО/HL7 27932-2015ГОСТ Р ИСО/HL7 27932-2015ГОСТ Р ИСО/HL7 27932-2015ГОСТ Р ИСО/HL7 27932-2015ГОСТ Р ИСО/HL7 27932-2015ГОСТ Р ИСО/HL7 27932-2015ГОСТ Р ИСО/HL7 27932-2015ГОСТ Р ИСО/HL7 27932-2015ГОСТ Р ИСО/HL7 27932-2015ГОСТ Р ИСО/HL7 27932-2015ГОСТ Р ИСО/HL7 27932-2015ГОСТ Р ИСО/HL7 27932-2015ГОСТ Р ИСО/HL7 27932-2015ГОСТ Р ИСО/HL7 27932-2015ГОСТ Р ИСО/HL7 27932-2015ГОСТ Р ИСО/HL7 27932-2015ГОСТ Р ИСО/HL7 27932-2015ГОСТ Р ИСО/HL7 27932-2015ГОСТ Р ИСО/HL7 27932-2015ГОСТ Р ИСО/HL7 27932-2015ГОСТ Р ИСО/HL7 27932-2015ГОСТ Р ИСО/HL7 27932-2015ГОСТ Р ИСО/HL7 27932-2015ГОСТ Р ИСО/HL7 27932-2015ГОСТ Р ИСО/HL7 27932-2015ГОСТ Р ИСО/HL7 27932-2015ГОСТ Р ИСО/HL7 27932-2015ГОСТ Р ИСО/HL7 27932-2015ГОСТ Р ИСО/HL7 27932-2015ГОСТ Р ИСО/HL7 27932-2015ГОСТ Р ИСО/HL7 27932-2015ГОСТ Р ИСО/HL7 27932-2015ГОСТ Р ИСО/HL7 27932-2015ГОСТ Р ИСО/HL7 27932-2015ГОСТ Р ИСО/HL7 27932-2015ГОСТ Р ИСО/HL7 27932-2015ГОСТ Р ИСО/HL7 27932-2015ГОСТ Р ИСО/HL7 27932-2015ГОСТ Р ИСО/HL7 27932-2015ГОСТ Р ИСО/HL7 27932-2015ГОСТ Р ИСО/HL7 27932-2015ГОСТ Р ИСО/HL7 27932-2015ГОСТ Р ИСО/HL7 27932-2015ГОСТ Р ИСО/HL7 27932-2015ГОСТ Р ИСО/HL7 27932-2015ГОСТ Р ИСО/HL7 27932-2015ГОСТ Р ИСО/HL7 27932-2015ГОСТ Р ИСО/HL7 27932-2015ГОСТ Р ИСО/HL7 27932-2015ГОСТ Р ИСО/HL7 27932-2015ГОСТ Р ИСО/HL7 27932-2015ГОСТ Р ИСО/HL7 27932-2015ГОСТ Р ИСО/HL7 27932-2015ГОСТ Р ИСО/HL7 27932-2015ГОСТ Р ИСО/HL7 27932-2015ГОСТ Р ИСО/HL7 27932-2015ГОСТ Р ИСО/HL7 27932-2015ГОСТ Р ИСО/HL7 27932-2015ГОСТ Р ИСО/HL7 27932-2015ГОСТ Р ИСО/HL7 27932-2015ГОСТ Р ИСО/HL7 27932-2015ГОСТ Р ИСО/HL7 27932-2015ГОСТ Р ИСО/HL7 27932-2015ГОСТ Р ИСО/HL7 27932-2015ГОСТ Р ИСО/HL7 27932-2015ГОСТ Р ИСО/HL7 27932-2015ГОСТ Р ИСО/HL7 27932-2015ГОСТ Р ИСО/HL7 27932-2015ГОСТ Р ИСО/HL7 27932-2015ГОСТ Р ИСО/HL7 27932-2015ГОСТ Р ИСО/HL7 27932-2015ГОСТ Р ИСО/HL7 27932-2015ГОСТ Р ИСО/HL7 27932-2015ГОСТ Р ИСО/HL7 27932-2015ГОСТ Р ИСО/HL7 27932-2015ГОСТ Р ИСО/HL7 27932-2015ГОСТ Р ИСО/HL7 27932-2015ГОСТ Р ИСО/HL7 27932-2015ГОСТ Р ИСО/HL7 27932-2015ГОСТ Р ИСО/HL7 27932-2015ГОСТ Р ИСО/HL7 27932-2015ГОСТ Р ИСО/HL7 27932-2015ГОСТ Р ИСО/HL7 27932-2015ГОСТ Р ИСО/HL7 27932-2015ГОСТ Р ИСО/HL7 27932-2015ГОСТ Р ИСО/HL7 27932-2015ГОСТ Р ИСО/HL7 27932-2015ГОСТ Р ИСО/HL7 27932-2015ГОСТ Р ИСО/HL7 27932-2015ГОСТ Р ИСО/HL7 27932-2015ГОСТ Р ИСО/HL7 27932-2015ГОСТ Р ИСО/HL7 27932-2015ГОСТ Р ИСО/HL7 27932-2015ГОСТ Р ИСО/HL7 27932-2015ГОСТ Р ИСО/HL7 27932-2015ГОСТ Р ИСО/HL7 27932-2015ГОСТ Р ИСО/HL7 27932-2015ГОСТ Р ИСО/HL7 27932-2015ГОСТ Р ИСО/HL7 27932-2015ГОСТ Р ИСО/HL7 27932-2015ГОСТ Р ИСО/HL7 27932-2015ГОСТ Р ИСО/HL7 27932-2015ГОСТ Р ИСО/HL7 27932-2015ГОСТ Р ИСО/HL7 27932-2015ГОСТ Р ИСО/HL7 27932-2015ГОСТ Р ИСО/HL7 27932-2015ГОСТ Р ИСО/HL7 27932-2015ГОСТ Р ИСО/HL7 27932-2015ГОСТ Р ИСО/HL7 27932-2015ГОСТ Р ИСО/HL7 27932-2015ГОСТ Р ИСО/HL7 27932-2015ГОСТ Р ИСО/HL7 27932-2015ГОСТ Р ИСО/HL7 27932-2015ГОСТ Р ИСО/HL7 27932-2015ГОСТ Р ИСО/HL7 27932-2015ГОСТ Р ИСО/HL7 27932-2015

© 2013 Ёшкин Кот :-) Карта сайта