Информационная система
«Ёшкин Кот»

Скачать базу одним архивом
Скачать обновления
История создания базы
Карта сайта

Скачать ГОСТ Р ИСО/МЭК 18092-2015 Информационные технологии. Телекоммуникации и обмен информацией между системами. Коммуникация в ближнем поле. Интерфейс и протокол (NFCIP-1)

Дата актуализации: 10.08.2017

ГОСТ Р ИСО/МЭК 18092-2015

Информационные технологии. Телекоммуникации и обмен информацией между системами. Коммуникация в ближнем поле. Интерфейс и протокол (NFCIP-1)

Обозначение: ГОСТ Р ИСО/МЭК 18092-2015
Обозначение англ: GOST R ISO/IEC 18092-2015
Статус:введен впервые
Название рус.:Информационные технологии. Телекоммуникации и обмен информацией между системами. Коммуникация в ближнем поле. Интерфейс и протокол (NFCIP-1)
Название англ.:Information technology. Telecommunications and information exchange between systems. Field communication. Interface and protocol (NFCIP-1)
Дата добавления в базу:01.02.2017
Дата актуализации:05.05.2017
Дата введения:01.11.2016
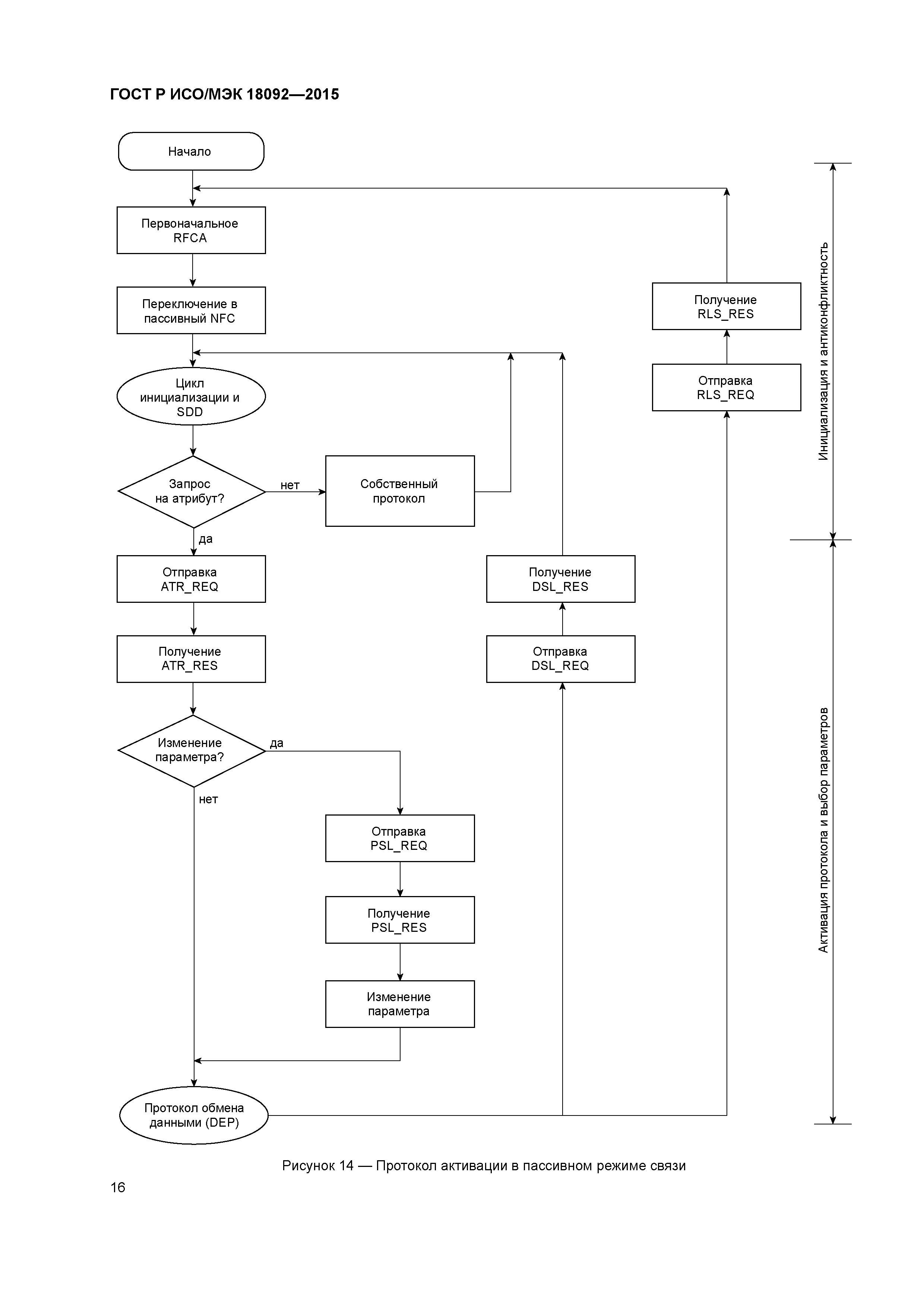
Область применения:Стандарт определяет режимы индуктивной связи устройств, работающих на центральной частоте 13,56 МГц, для подключения компьютерной периферии, посредством интерфейса и протокола коммуникации в ближнем поле (NFCIP-1). А также стандарт определяет для интерфейса и протокола коммуникации в ближнем поле (NFCIP-1) как активный, так и пассивный режимы связи для реализации коммуникационной сети для сетевой и бытовой техники на основе устройств с возможностью коммуникации в ближнем поле. В частности, стандарт определяет схемы модуляции, кодирования, скорости передачи и радиочастотную структуру интерфейса устройств NFC, а также схемы инициализации и условия, необходимые для контроля за конфликтными ситуациями во время инициализации. Кроме того, стандарт определяет протокол передачи, включая протокол активации и способ обмена данными.
Оглавление:1 Область применения
2 Соответствие
3 Нормативные ссылки
4 Термины и определения
5 Соглашения и обозначения
6 Сокращения
7 Общие положения
8 Радиочастотное поле
9 Интерфейс радиочастотного сигнала
10 Общий ход выполнения протокола
11 Инициализация
12 Транспортный протокол
Приложение А (обязательное) Вычисление CRC
Приложение В (справочное) SAK
Приложение ДА (справочное) Сведения о соответствии ссылочных международных стандартов национальным стандартам Российской Федерации
Разработан: ФГУП ГосНИИ ТЕСТ
ООО ИАВЦ
Утверждён:31.08.2015 Федеральное агентство по техническому регулированию и метрологии (1227-ст)
Издан: Стандартинформ (2016 г. )
Расположен в:Техническая документация Электроэнергия ИНФОРМАЦИОННЫЕ ТЕХНОЛОГИИ. МАШИНЫ КОНТОРСКИЕ Взаимосвязь открытых систем Физический уровень Экология ИНФОРМАЦИОННЫЕ ТЕХНОЛОГИИ. МАШИНЫ КОНТОРСКИЕ Взаимосвязь открытых систем Физический уровень
ГОСТ Р ИСО/МЭК 18092-2015ГОСТ Р ИСО/МЭК 18092-2015ГОСТ Р ИСО/МЭК 18092-2015ГОСТ Р ИСО/МЭК 18092-2015ГОСТ Р ИСО/МЭК 18092-2015ГОСТ Р ИСО/МЭК 18092-2015ГОСТ Р ИСО/МЭК 18092-2015ГОСТ Р ИСО/МЭК 18092-2015ГОСТ Р ИСО/МЭК 18092-2015ГОСТ Р ИСО/МЭК 18092-2015ГОСТ Р ИСО/МЭК 18092-2015ГОСТ Р ИСО/МЭК 18092-2015ГОСТ Р ИСО/МЭК 18092-2015ГОСТ Р ИСО/МЭК 18092-2015ГОСТ Р ИСО/МЭК 18092-2015ГОСТ Р ИСО/МЭК 18092-2015ГОСТ Р ИСО/МЭК 18092-2015ГОСТ Р ИСО/МЭК 18092-2015ГОСТ Р ИСО/МЭК 18092-2015ГОСТ Р ИСО/МЭК 18092-2015ГОСТ Р ИСО/МЭК 18092-2015ГОСТ Р ИСО/МЭК 18092-2015ГОСТ Р ИСО/МЭК 18092-2015ГОСТ Р ИСО/МЭК 18092-2015ГОСТ Р ИСО/МЭК 18092-2015ГОСТ Р ИСО/МЭК 18092-2015ГОСТ Р ИСО/МЭК 18092-2015ГОСТ Р ИСО/МЭК 18092-2015ГОСТ Р ИСО/МЭК 18092-2015ГОСТ Р ИСО/МЭК 18092-2015ГОСТ Р ИСО/МЭК 18092-2015ГОСТ Р ИСО/МЭК 18092-2015ГОСТ Р ИСО/МЭК 18092-2015ГОСТ Р ИСО/МЭК 18092-2015ГОСТ Р ИСО/МЭК 18092-2015ГОСТ Р ИСО/МЭК 18092-2015ГОСТ Р ИСО/МЭК 18092-2015ГОСТ Р ИСО/МЭК 18092-2015ГОСТ Р ИСО/МЭК 18092-2015ГОСТ Р ИСО/МЭК 18092-2015ГОСТ Р ИСО/МЭК 18092-2015ГОСТ Р ИСО/МЭК 18092-2015

© 2013 Ёшкин Кот :-) Карта сайта