| ||||||||||||||||||||||||||
Скачать Рекомендации по учету ползучести и усадки бетона при расчете бетонных и железобетонных конструкцийДата актуализации: 10.08.2017 |
| Статус: | cправочные материалы, мп, тпр |
| Название рус.: | Рекомендации по учету ползучести и усадки бетона при расчете бетонных и железобетонных конструкций |
| Дата добавления в базу: | 01.09.2013 |
| Дата актуализации: | 05.05.2017 |
| Область применения: | Рекомендации содержат положения по учету ползучести и усадки бетона при проектировании бетонных и железобетонных стержневых элементов и составленных из них систем, изготовленных из тяжелого бетона и применяемых в промышленном, гражданском, гидротехническом, транспортном и других областях строительства. Документ содержит методику расчета железобетонных конструкций с учетом ползучести и усадки бетона, условий изготовления, а также сроков нагружения конструкций. В документе изложены основные положения расчета, приведены значения деформаций ползучести и усадки тяжелых бетонов и другие характеристики, необходимые для расчета. Даны методики определения потерь предварительного напряжения от усадки и ползучести бетона, жесткостей и перемещений изгибаемых и сжатых элементов, величин критических сил для сжатых стержней, а также методика расчета статистически неопределимых систем. Для инженерно-технических работников проектных и производственных организаций, научных работников, а также студентов строительных вузов. |
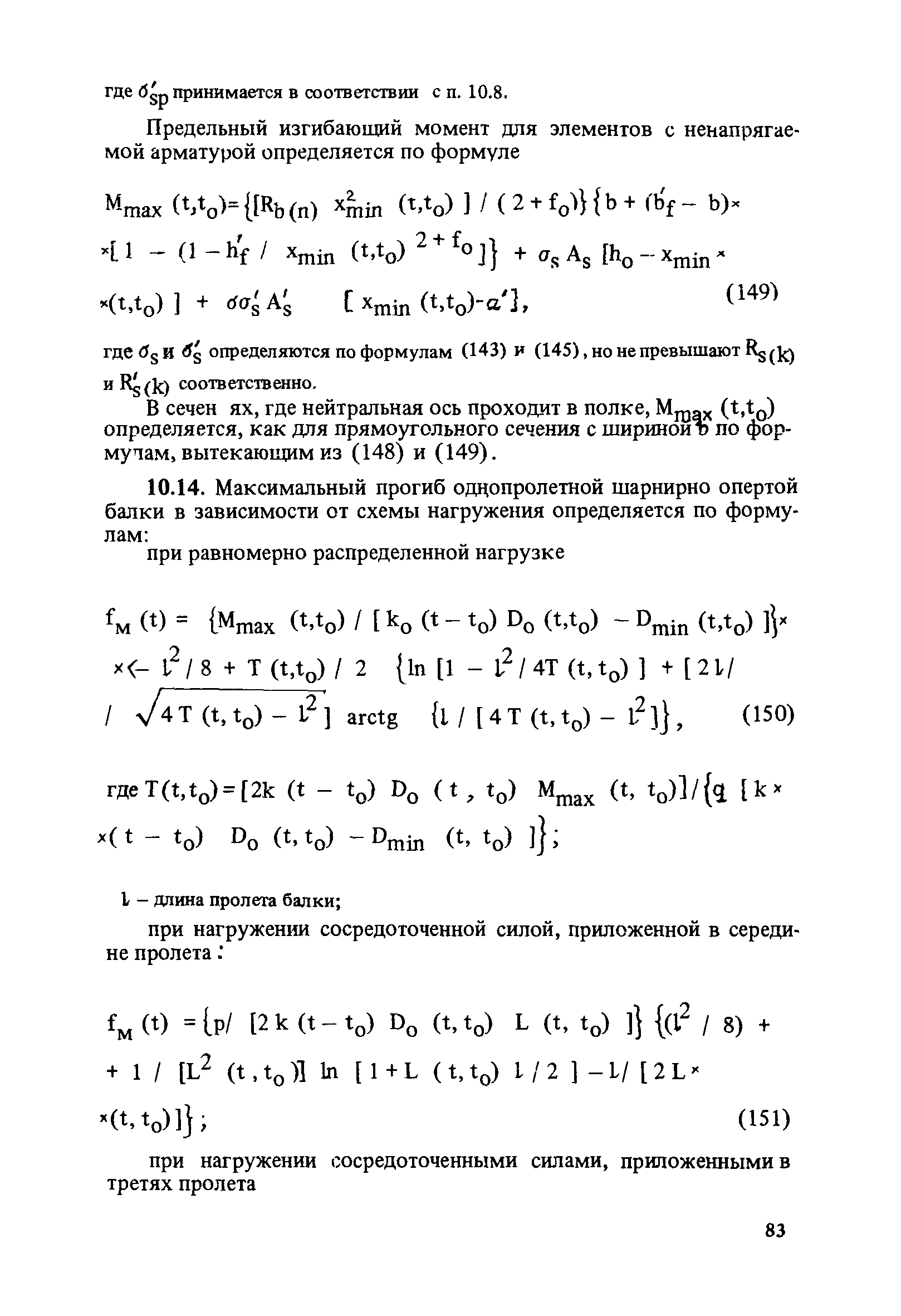
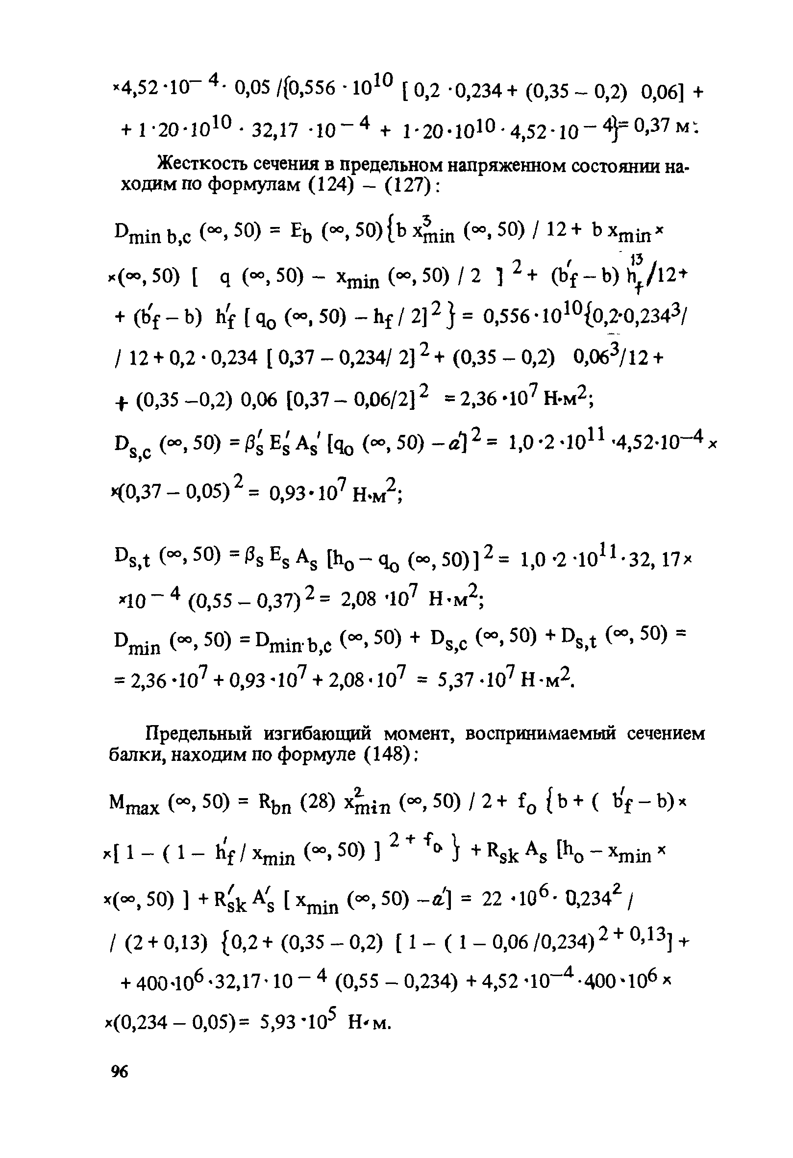
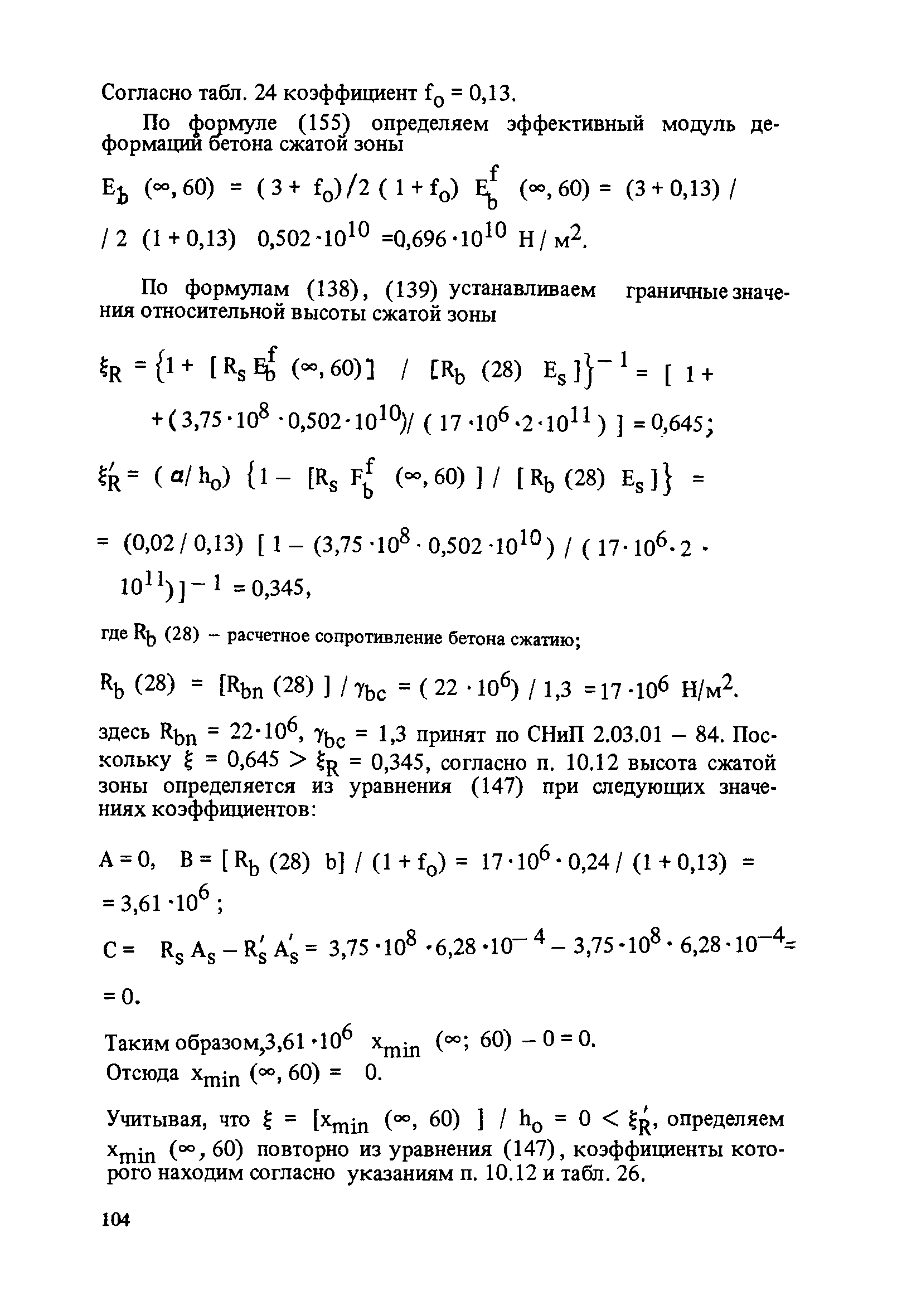
| Оглавление: | Предисловие 1. Основные расчетные положения 2. Прочностные и деформационные характеристики бетона 3. Исходные предпосылки расчета 4. Определение усилий в бетонных и железобетонных конструкциях как в системах, составленных из однородных элементов 5. Определение потерь предварительного напряжения от ползучести и усадки бетона 6. Определение перемещений внецентренно сжатых и изгибаемых железобетонных элементов с напрягаемой арматурой, работающих без трещин, в предположении линейного деформирования бетона 7. Определение жесткостей, перемещений и ширины раскрытия трещин железобетонных элементов в предположении линейного деформирования бетона 8. Устойчивость железобетонных колонн в предположении линейного деформирования бетона 9. Расчет железобетонных стержневых статически неопределимых систем в учетом трещинообразования и ползучести бетона в предположении его линейного деформирования 10. Определение жесткости и прогибов стержневых железобетонных элементов с учетом нелинейного деформирования бетона 11. Устойчивость железобетонных колонн с учетом нелинейного деформирования бетона 12. Расчет статически неопределимых железобетонных балок с учетом нелинейного деформирования бетона Приложение. Основные зависимости, определения и понятия теории ползучести |
| Разработан: | НИИЖБ Госстроя СССР ВЗИСИ Минвуза СССР ЦНИИС Министерства транспортного строительства СССР ОИСИ Минвуза УССР |
| Утверждён: | 20.03.1987 НИИЖБ Госстроя СССР (NIIZhB, USSR Gosstroy ) |
| Издан: | Стройиздат (1988 г. ) |
| Расположен в: | |
| Нормативные ссылки: |

























































































































