| ||||||||||||||||||
Скачать Методика расчета концентраций аммиака в воздухе и распространения газового облака при авариях на складах жидкого аммиакаДата актуализации: 10.08.2017 |
| Статус: | действует |
| Название рус.: | Методика расчета концентраций аммиака в воздухе и распространения газового облака при авариях на складах жидкого аммиака |
| Дата добавления в базу: | 01.09.2013 |
| Дата актуализации: | 05.05.2017 |
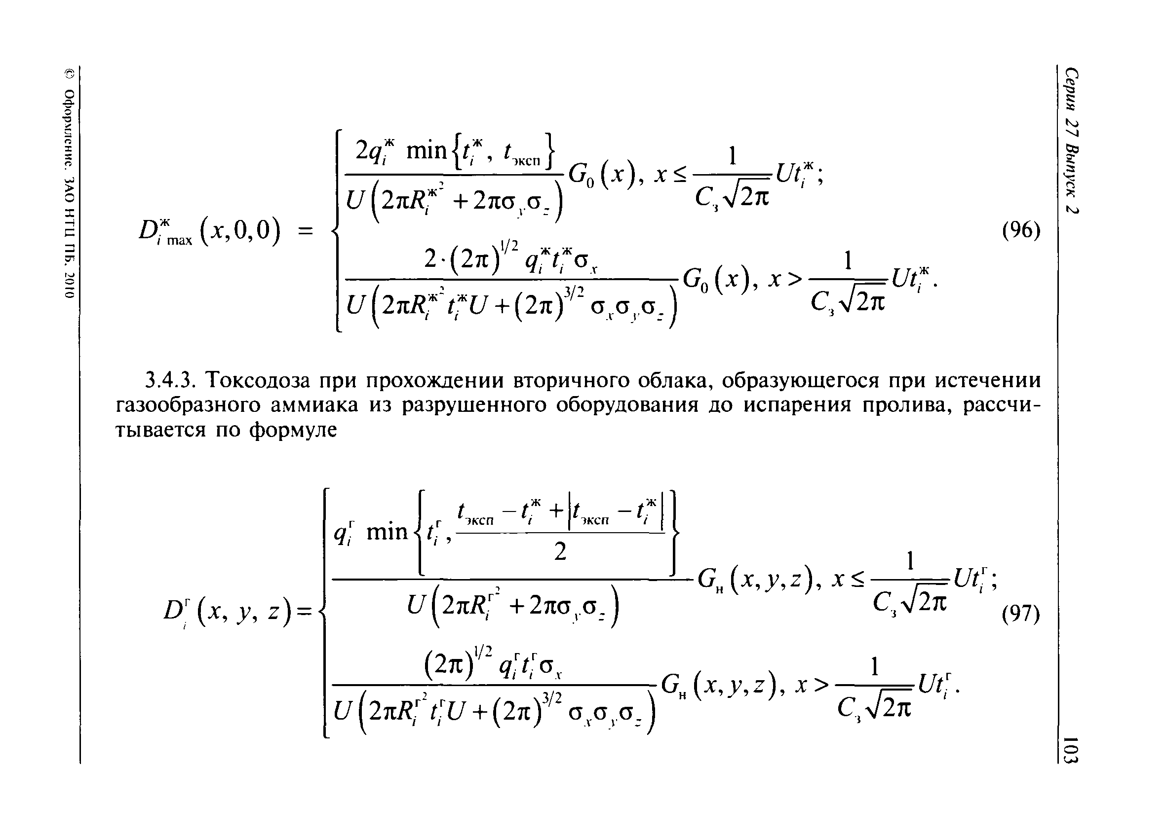
| Оглавление: | 1 Определение количественных характеристик выброса аммиака 2 Определение зоны поражения при растекании выброса аммиака 3 Определение полей концентрации и токсодозы Список обозначений и размерностей |
| Издан: | ЗАО НТЦ ПБ (2010 г. (сер. 27 вып. 2)) |
| Расположен в: |














































