Информационная система
«Ёшкин Кот»

Скачать базу одним архивом
Скачать обновления
История создания базы
Карта сайта

Скачать Порядок определения нормативов удельного расхода топлива при производстве электрической и тепловой энергии

Дата актуализации: 10.08.2017

Порядок определения нормативов удельного расхода топлива при производстве электрической и тепловой энергии

Статус:действует
Название рус.:Порядок определения нормативов удельного расхода топлива при производстве электрической и тепловой энергии
Дата добавления в базу:01.09.2013
Дата актуализации:05.05.2017
Дата введения:30.12.2008
Оглавление:1 Общие положения
2 Состав нормативно-технической документации по топливоиспользованию паротурбинных, газотурбинных ТЭС и котельных и требования к ее разработке
3 Методика расчета нормативов удельных расходов топлива по ТЭС и котельным
4 Рекомендации по расчету нормативов удельных расходов топлива по ТЭС и котельным, оборудованным газотурбинными и парогазовыми установками
5 Расчет нормативов удельного расхода топлива на отпущенную отопительными ( производственно-отопительными) котельными тепловую сеть
6 Расчет нормативов удельных расходов топлива по дизельным электростанциям
Приложение 1. Сводная таблица результатов расчетов нормативов удельных расходов топлива на отпущенную электроэнергию и тепло
Приложение 2. Сводная таблица результатов расчетов нормативов удельных расходов топлива на отпущенную отопительными (производственно-отопительными) котельными тепловую энергию
Приложение 3. Сводная таблица результатов расчетов нормативов удельных расходов топлива на отпущенную электростанциями электрическую энергию
Приложение 4. Техническая характеристика оборудования тепловой электростанции
Приложение 5. Техническая характеристика оборудования отопительной (производственно-отопительной) котельной
Приложение 6. Технические характеристики оборудования дизельной электростанции
Приложение 7. Динамика основных технико-экономических показателей тепловой электростанции
Приложение 8. Динамика основных технико-экономических показателей котельной, филиала
Приложение 9. Динамика основных технико-экономических показателей ДЭС, филиала
Приложение 10 (образец)
Приложение 11 (образец)
Приложение 12. Карта пережогов топлива тепловой электростанции
Приложение 13. Сведения о выполнении нормативов удельных расходов топлива, утвержденных Минэнерго (Минпромэнерго) России для тепловой электростанции
Приложение 14. Исходные данные
Расчет минимальной нагрузки ТЭЦ
Утверждён:30.12.2008 Минэнерго России (Russian Federation Minenergo 323)
Расположен в:Техническая документация Экология ЭНЕРГЕТИКА И ТЕПЛОТЕХНИКА Электростанции в целом Строительство Нормативные документы Отраслевые и ведомственные нормативно-методические документы Проектирование и строительство объектов энергетического комплекса
Список изменений:
  • № от 30.08.2015 ("Официальный интернет-портал правовой информации" (Номер опубликования: 0001201508190025 от 19.08.2015 г.)
  • № от 23.01.2016 ("Официальный интернет-портал правовой информации" (12.01.2016 г.)
Нормативные ссылки:

Текстовое изменение № от 30.08.2015

№ № № № № № № № № № № № № № № № № № № № № №

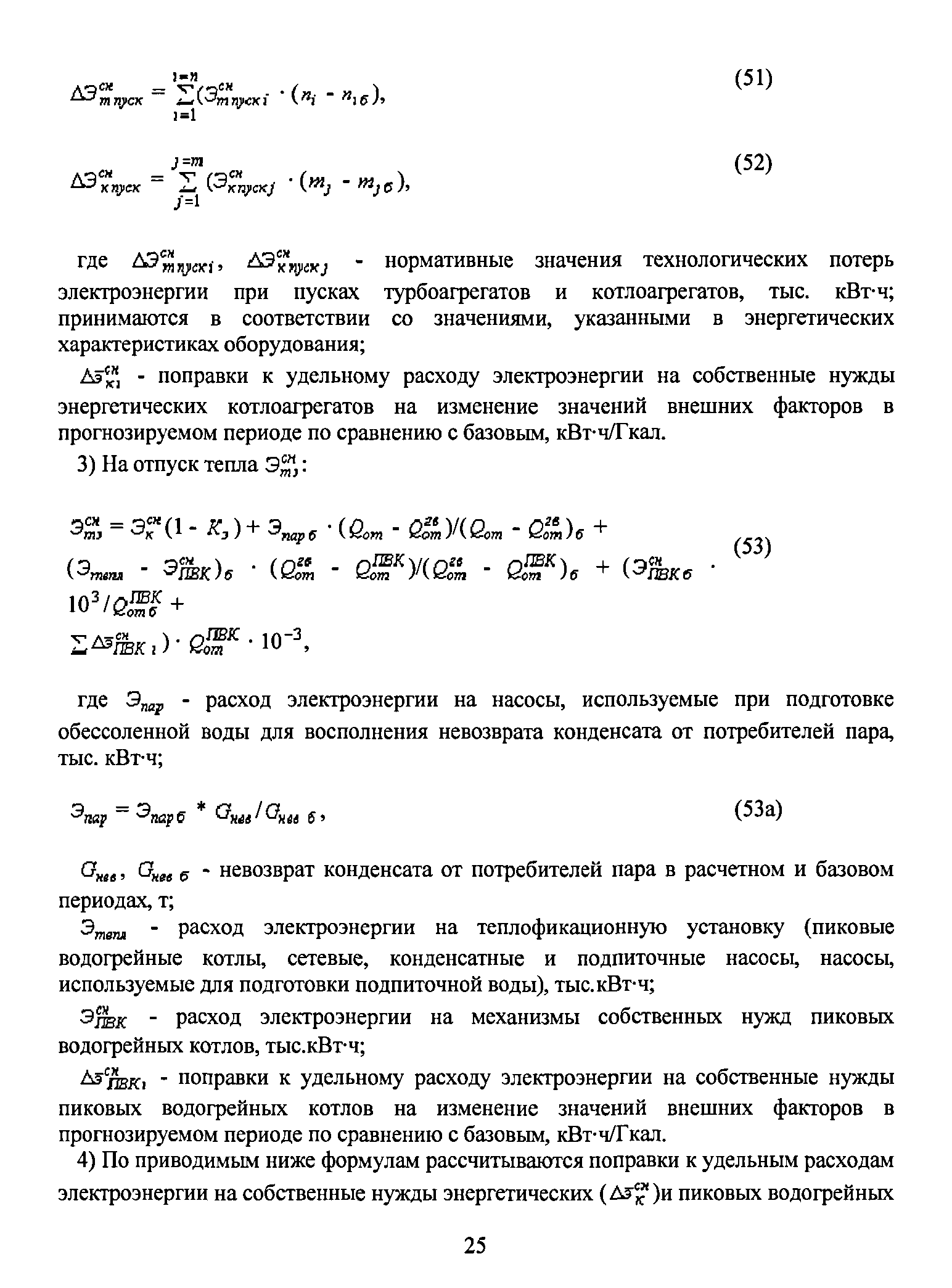
© 2013 Ёшкин Кот :-) Карта сайта