Информационная система
«Ёшкин Кот»

Скачать базу одним архивом
Скачать обновления
История создания базы
Карта сайта

Скачать Рекомендации Рекомендации по разработке и реализации целевых комплексных программ по сокращению затрат ручного труда в строительстве

Дата актуализации: 10.08.2017

Рекомендации

Рекомендации по разработке и реализации целевых комплексных программ по сокращению затрат ручного труда в строительстве

Обозначение: Рекомендации
Обозначение англ: Recommendations
Статус:действует
Название рус.:Рекомендации по разработке и реализации целевых комплексных программ по сокращению затрат ручного труда в строительстве
Название англ.:Recommended Practice for Development and Implementation of Comprehensive Programs for Reducing the Cost of Manual Labor in Construction
Дата добавления в базу:01.09.2013
Дата актуализации:05.05.2017
Дата введения:01.01.1988
Область применения:Рекомендации устанавливают единый для всех уровней управления порядок выполнения работ по разработке и реализации целевых комплексных программ сокращения затрат ручного труда в строительстве.
Оглавление:1 Общие положения
2 Паспортизация ручного труда и аттестация рабочих мест
Общие положения
Проверка эффективности использования существующих средств механизации и анализ основных показателей по труду (I этап)
Паспортизация ручного труда (II этап)
Обобщение результатов паспортизации (III этап)
Аттестация и рационализация рабочих мест (IV этап)
3 Разработка целевых комплексных программ по сокращению затрат ручного труда
Общие положения
Состав и последовательность разработки основных документов программы
Разработка мероприятий по сокращению применения ручного труда
Составление свободного перечня мероприятий по сокращению применения ручного труда в организации (форма 2-ЦКПРТ)
Определение необходимых ресурсов для реализации мероприятий программы
Основные показатели программы
4 Экономическая эффективность мероприятий по снижению затрат ручного труда
Приложение 1 Перечень форм ЦКПРТ и формы 1-V, 2-V, 9-ЦКПРТ
Приложение 2 Основные классификации по труду. Система кодирования
Приложение 3 Рекомендации по определению тяжести ручного труда
Приложение 4 Перечень тяжелых и особо тяжелых видов строительно-монтажных работ, подлежащих первоочередной механизации
Приложение 5 Список производств, профессий и работ с тяжелыми и вредными условиями труда, на которых запрещается применение труда женщин
Приложение 6 Основные направления технического прогресса и примерный перечень мероприятий по сокращению затрат ручного труда в строительстве
Приложение 7 Классификатор видов работ
Приложение 8 Классификатор профессий рабочих по степени механизации и тяжести труда
А Строительно-монтажные работы и подсобное производство
Б Промышленность строительных материалов и конструкций
В Автотранспортные предприятия
Г Деревообрабатывающая промышленность
Приложение 9 Таблицы для анализа эффективности использования существующих средств механизации и оборудования
Приложение 10 Инструкция по заполнению карт учета ручного труда (форма 1-V)
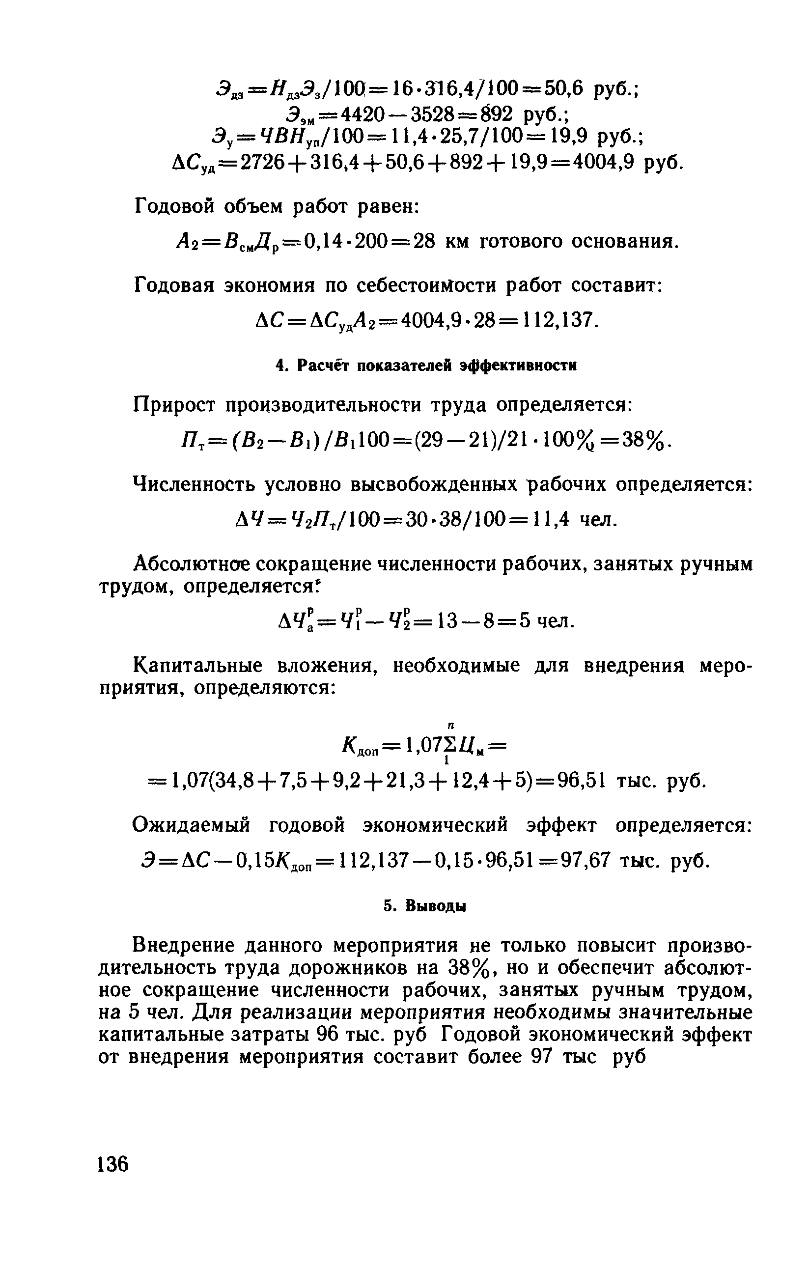
Примечание 11 Примеры расчетов экономической эффективности мероприятий по сокращению затрат ручного труда
Приложение 12 Коэффициенты приведения разновременных затрат по фактору времени
Приложение 13 Карта аттестации рабочих мест бригады с предложениями по их рационализации
Разработан: ЦНИИЭУС Госстроя СССР
Госстрой РСФСР
Гипродорнии
Утверждён:01.01.1988 НТС НТО Стройиндустрия (Stroyindustriya NTO NTS )
Издан: Прейскурантиздат (1988 г. )
Расположен в:Техническая документация Экология СТРОИТЕЛЬНЫЕ МАТЕРИАЛЫ И СТРОИТЕЛЬСТВО Технология строительства Организация и порядок производства работ. Управление качеством и обеспечение качества Строительство Справочные документы Справочные пособия к СНиП
Рекомендации Рекомендации Рекомендации Рекомендации Рекомендации Рекомендации Рекомендации Рекомендации Рекомендации Рекомендации Рекомендации Рекомендации Рекомендации Рекомендации Рекомендации Рекомендации Рекомендации Рекомендации Рекомендации Рекомендации Рекомендации Рекомендации Рекомендации Рекомендации Рекомендации Рекомендации Рекомендации Рекомендации Рекомендации Рекомендации Рекомендации Рекомендации Рекомендации Рекомендации Рекомендации Рекомендации Рекомендации Рекомендации Рекомендации Рекомендации Рекомендации Рекомендации Рекомендации Рекомендации Рекомендации Рекомендации Рекомендации Рекомендации Рекомендации Рекомендации Рекомендации Рекомендации Рекомендации Рекомендации Рекомендации Рекомендации Рекомендации Рекомендации Рекомендации Рекомендации Рекомендации Рекомендации Рекомендации Рекомендации Рекомендации Рекомендации Рекомендации Рекомендации Рекомендации Рекомендации Рекомендации Рекомендации Рекомендации Рекомендации Рекомендации Рекомендации Рекомендации Рекомендации Рекомендации Рекомендации Рекомендации Рекомендации Рекомендации Рекомендации Рекомендации Рекомендации Рекомендации Рекомендации Рекомендации Рекомендации Рекомендации Рекомендации Рекомендации Рекомендации Рекомендации Рекомендации Рекомендации Рекомендации Рекомендации Рекомендации Рекомендации Рекомендации Рекомендации Рекомендации Рекомендации Рекомендации Рекомендации Рекомендации Рекомендации Рекомендации Рекомендации Рекомендации Рекомендации Рекомендации Рекомендации Рекомендации Рекомендации Рекомендации Рекомендации Рекомендации Рекомендации Рекомендации Рекомендации Рекомендации Рекомендации Рекомендации Рекомендации Рекомендации Рекомендации Рекомендации Рекомендации Рекомендации Рекомендации Рекомендации Рекомендации Рекомендации Рекомендации Рекомендации Рекомендации Рекомендации Рекомендации Рекомендации

© 2013 Ёшкин Кот :-) Карта сайта