Скачать Пособие по применению СП 12.13130.2009 Пособие по применению СП 12.13130.2009 Определение категорий помещений, зданий и наружных установок по взрывопожарной и пожарной опасностиДата актуализации: 10.08.2017 Пособие по применению СП 12.13130.2009
Пособие по применению СП 12.13130.2009 "Определение категорий помещений, зданий и наружных установок по взрывопожарной и пожарной опасности"Обозначение: | Пособие по применению СП 12.13130.2009 | Обозначение англ: | 12.13130.2009 | Статус: | действует | Название рус.: | Пособие по применению СП 12.13130.2009 "Определение категорий помещений, зданий и наружных установок по взрывопожарной и пожарной опасности" | Название англ.: | NPB 105-95 Handbook, "Determination of Explosion-Fire and Fire Hazard Categories of Roomsw and Buildings" When Reviewing Construction Documents | Дата добавления в базу: | 21.05.2015 | Дата актуализации: | 05.05.2017 | Область применения: | В документе приведены порядок определения и упрощенные методы расчета параметров взрывопожарной опасности и категорий помещений по взрывопожарной и пожарной опасности, порядок определения категорий наружных установок по пожарной опасности, сведения о пожаровзрывоопасных и физико-химических свойствах широко применяемых легковоспламеняющихся и горючих жидкостей, горючих газов, горючих пылей и твердых горючих веществ и материалов. Представлены примеры расчетов категорий помещений, зданий и наружных установок по взрывопожарной и пожарной опасности конкретных объектов. Пособие предназначено для практического использования организациями, занимающимися вопросами категорирования производственных и складских помещений, зданий и наружных установок по взрывопожарной и пожарной опасности. | Оглавление: | 1. Общие положения 2. Порядок определения и упрощенные методы расчета параметров взрывопожарной опасности горючих газов 3. Порядок определения и упрощенные методы расчета параметров взрывопожарной опасности легковоспламеняющихся и горючих жидкостей 4. Порядок определения и упрощенные методы расчета параметров взрывопожарной опасности горючих пылей 5. Типовые примеры расчетов категорий помещений и зданий по взрывопожарной и пожарной опасности 5.1 Помещения с горючими газами 5.2 Помещения с легковоспламеняющимися жидкостями 5.3 Помещения с нагретыми легковоспламеняющимися и горючими жидкостями 5.4 Помещения с горючими пылями 5.5 Помещения с горючими жидкостями 5.6 Помещения с твердыми горючими веществами и материалами 5.7 Помещения с горючими газами, легковоспламеняющимися жидкостями, горючими жидкостями, пылями, твердыми веществами и материалами 5.8 Примеры расчетов категорий зданий по взрывопожарной и пожарной опасности 5.8.1 Здания категории А 5.8.2 Здания категории Б 5.8.3 Здания категории В 5.8.4 Здания категории Г 5.8.5 Здания категории Д 6. Типовые примеры расчетов категорий наружных установок по пожарной опасности 6.1 Наружные установки с горючими газами 6.2 Наружные установки с легковоспламеняющимися жидкостями 6.3 Наружные установки с нагретыми горючими жидкостями 6.4 Наружные установки с горючими пылями 6.5 Наружные установки с горючими жидкостями 6.6 Наружные установки с твердыми горючими веществами и материалами Приложение 1. Значения показателей пожарной опасности некоторых индивидуальных веществ Приложение 2. Значения показателей пожарной опасности некоторых смесей и технических продуктов Приложение 3. Значение низшей теплоты сгорания твердых горючих веществ и материалов Приложение 4. Значения критических плотностей падающих лучистых потоков Литература | Разработан: | ФГБУ ВНИИПО МЧС России
| Утверждён: | ФГБУ ВНИИПО МЧС России
| Издан: | МЧС России (2014 г. )
| Расположен в: |
| Нормативные ссылки: | |
                                                                                                                                                  
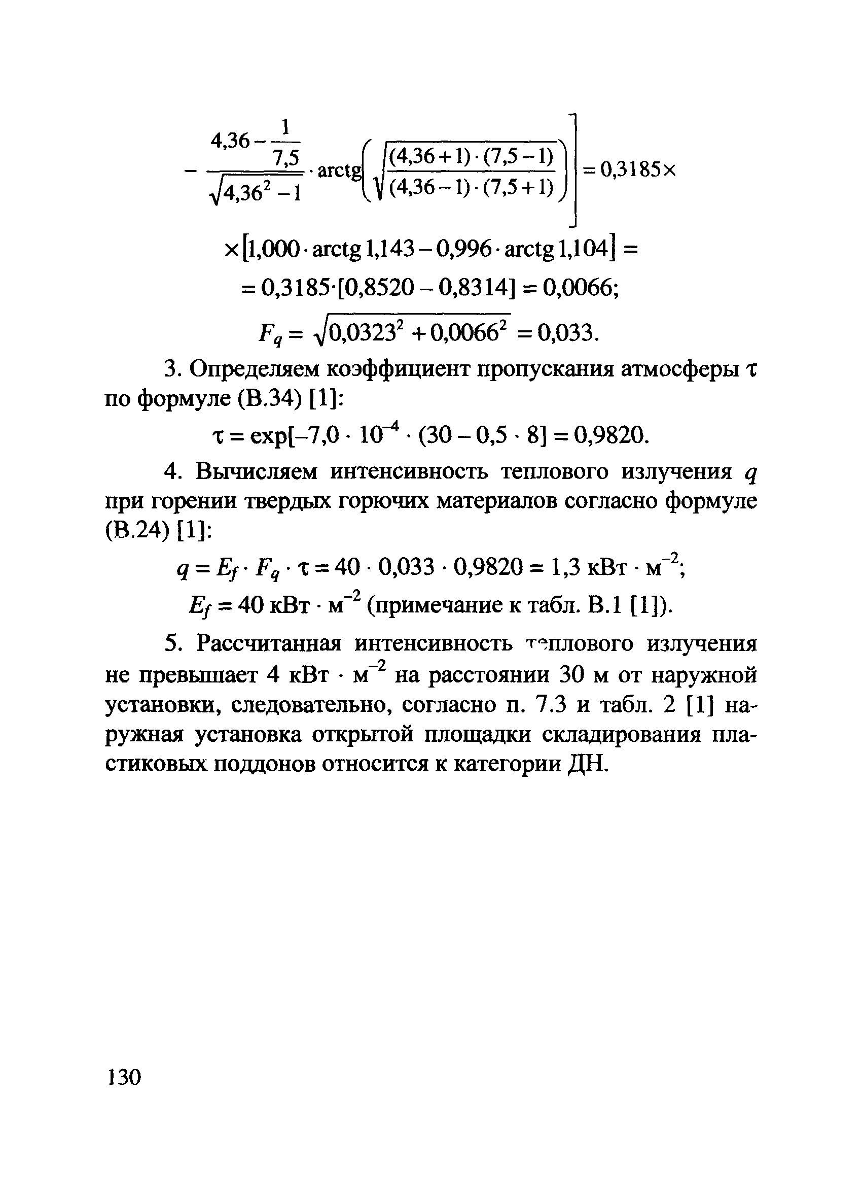
|